作者:陈彦婷、楼嘉军、万凡钰
引言
旅游目的地形象,是旅游吸引物、旅游服务、旅游环境、旅游设施等的外部表征[1][2]。旅游形象感知是对旅游目的地各种特质的综合感知[3]。因此,良好的感知形象,是旅游目的地吸引旅游者的基础条件,也是旅游者做出选择决策的判定要素。主题公园作为一种特殊的旅游目的地形态,以特色的主题及参与式体验吸引着广大旅游者,其旅游形象感知将直接影响旅游者的满意度,进而影响旅游者的推荐意愿和重游意愿,制约主题公园的可持续发展,同时也关系到其今后的发展方向和营销方向。随着互联网技术的发展与普及,许多学者尝试将网络数据用于旅游研究,其中网络文本分析成为主要研究手段[4]。
本文以8个分布全球的已开业的乐高乐园度假区为例,基于网络文本分析法,从游客感知的角度对旅游目的地形象进行实证分析。研究结果为乐高乐园落户中国后的设计规划提供了参考依据,有助于主题公园的可持续发展。

研究区域及数据来源
1.研究区域
(1)乐高乐园的全球扩张
英国默林娱乐集团是乐高乐园背后的运营方,其运营方向主要是主题公园和室内主题馆。通过主题公园的形式,默林娱乐集团旨在为顾客带来高质量、高品质、高标准的娱乐体验,同时为游客提供餐饮、经营相关的主题公园度假村,一条龙的交通运输服务以及纪念旅游产品。默林娱乐集团选择在全球推广乐高乐园品牌的原因:一是乐高乐园业务增长迅速,利润及运营盈利均居三大业务之首,并为默林娱乐集团贡献很大比例营收。二是乐高乐园属于国际化属性较为明显的品牌,全球仅两座在英国本土。默林娱乐集团将其拓展至英国之外的其他地区,尤其是拓展亚洲市场都在情理之中。

尽管与欧美市场相比,乐高玩具在中国家庭的普及度和认可度相对较低,但多年的稳健发展,中国市场已经培育出了一批数量可观的优质忠粉,即便近年来,乐高玩具处于在全球面临整体销售放缓的尴尬局面,但在中国,乐高玩具的销售额始终保持着两位数的增长率上涨。随着中国市场潜力凸显,乐高玩具在中国的发展步伐开始加快,投入也不断加大。
(2)乐高及乐高乐园简介
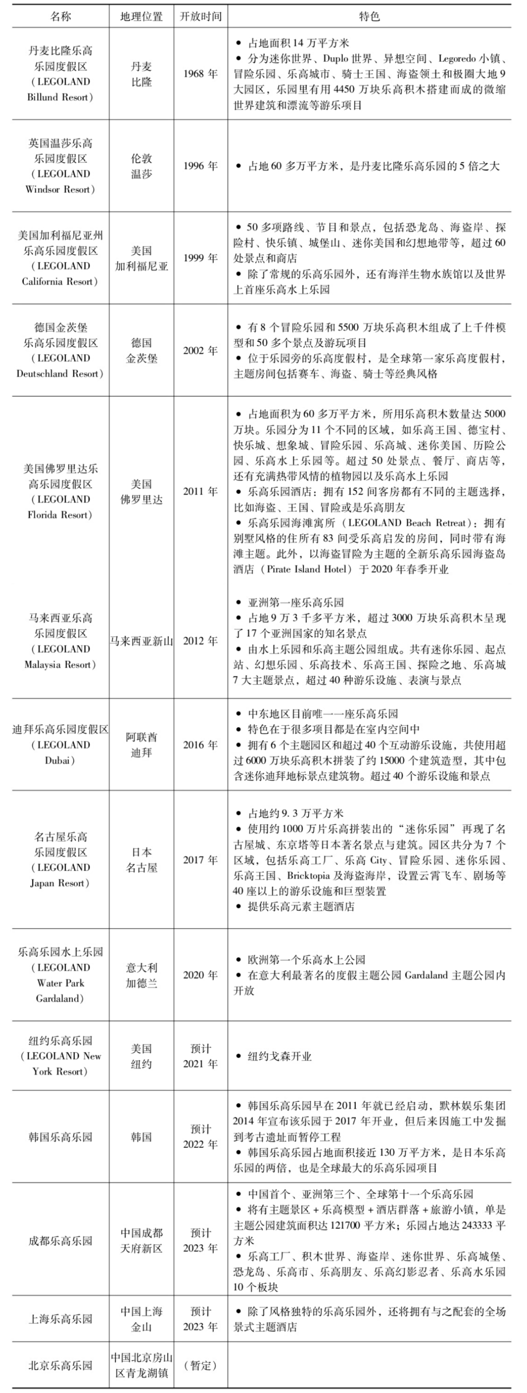
乐高旗下除了乐高玩具之外还有乐高教育、乐高乐园(户外)、乐高探索中心(室内)、乐高酒店等游乐场所均由默林娱乐集团运营。目前全球建成的乐高乐园现有8座,如下表所示。乐高乐园的受众定位非常明确,主要面向2-12岁的儿童及家庭。“Lego”一词来自丹麦语“LEg GOdt”,意为“play well”(玩得快乐),在其明确定位目标的基础上所搭建出来的乐高乐园,不仅能够吸引国外的游客们前来体验,更是本地游客反复游玩的好地方,同时,乐高品牌也将会变成这些孩子们童年的重要记忆,同时乐高品牌也在不断地将其消费目标扩展到成人群体。
全球乐高乐园度假区

资料来源:笔者根据默林娱乐集团官网信息整理所得(2020)
(3)全球乐高乐园营收情况
乐高乐园财务报告显示,2017年乐高乐园业务营收以实际汇率计算增长25%(恒定汇率计算增长4.7%) 至6.09亿英镑,且70%的利润都来自除英国之外的其他地区,是默林娱乐集团全球营收及游客量增长的最主要推动因素。2018年公司的收入增长了6.4%,因为新酒店的推出抵消了基本持平的业绩。2018年,共有644间新客房投入使用,包括德国乐高酒店的142间海盗岛酒店、日本乐高酒店的252间客房和加州城堡酒店的250间客房。再加上2017年新开的客房,酒店客房收入按固定汇率计算增长了39.7%。日本乐高乐园(LEGOLAND Japan)于2017年4月开业,该度假村的2018年的收入2017年有所增长,盈利能力有所改善。这是由于开业前的费用没有再出现,其影响远远抵消了新主题公园开业后通常出现的出席率轻微下降的影响;同时,因为新酒店和海洋生物的收益为度假村平衡收益。
2018年,全球乐高乐园接待游客1560万人次,平均每个乐高乐园游客量大约是160万人次,营收为6.37亿英镑,其中门票收入为4.69亿英镑,住宿收入为1.42亿英镑,占比22%;平均每位游客消费为35.88英镑。主题公园中最大的温莎和比隆乐高乐园游客量为220万人次和212万人次,其他乐园游客量平均在140万人次左右;其中2017年开业、预计首年接待200万人次游客的日本乐高乐园和业绩不太理想的迪拜乐高乐园(迪拜主题公园度假区三大乐园总游客量为280万人次)的实际游客量可能也不甚理想;加州乐高乐园2004年曾公布游客量140万人次;2002年开业的德国乐高乐园在开业后首年接待游客135万人次,预计在经历数年发展后游客量与此前基本保持一致。从长期发展看,或许投资规模更大的纽约乐高乐园(3.5亿美元)、韩国乐高乐园(2.8亿美元),甚至中国乐高乐园未来开业后的游客量能够为乐高乐园带来突破。

四川乐高乐园度假区动工仪式现场丨图源:四川乐高乐园度假区官微
2.数据来源
游客在线评论是游客在旅游结束后,针对旅游过程中所使用的产品或服务的体验,在线发表的有针对性的相关评价,其对后续的游客选择旅游目的地具有较高的参考价值,对促进旅游目的地的景区、酒店和公务服务等建设也具有重要的指导意义。
基于此,在综合考虑旅游网站的排名、网站的域名年龄、网站的百度权重、网站的日均流量、网站游客评论数据的可获取性等因素后,本文最终选取猫途鹰(TriAdvisor)平台作为获取游客评论数据的研究样本网站。在猫途鹰(TriAdvisor)网站依次搜索“丹麦比隆乐高乐园” “英国温莎乐高乐园” “美国加利福尼亚乐高乐园”“德国金茨堡乐高乐园”“美国佛罗里达乐高乐园”“马来西亚新山乐高乐园”“迪拜乐高乐园”“日本东京乐高乐园”,可在目标网页的打分点评区域可获得评价文本。并利用八爪鱼爬虫软件分别从样本网站共采集自全球8家乐高乐园开业以来至2020年5月的中国游客评论内容。
首先,将数据结构化处理,按照用户名、网站评分、评价时间、评价内容和有用度导入Excel中,成为本地原始评价数据库。其次,对数据进行内容清洗,删除系统自动评价、重复出现的内容,剔除掉宣传、广告方面的数据,将繁体字、中英文进行转换,对网络用语、表情符号进行调整等一系列工作。最后,共抓取网络评价3434条,其中有效数据3261条。
全球乐高乐园形象感知分析
1.词频分析
进行初始整理后,使用图悦热词分析工具生成标签云图,探寻游客对全球乐高乐园的认知情况,如下图所示。图悦热词分析工具中的Score指标是指一个词在文章中重要性,主要由TF热词词频,IDF倒转文档频率,Other其他三个指标共同决定。图中的词语字体越大代表该词汇出现的频率越高,在游客体验中的重要性越高。

图:游客评价文本词云
从上图可以发现,字体较大前5位分别是“乐园” “乐高” “小朋友” “孩子”“排队”,其中,“乐高”和“乐园”它们均为本次研究中的目的地名称,因此被游客提及次数最多。其次,“小朋友” 和“孩子” 可以初步反映出乐高乐园的主要客源群体为学龄前儿童,符合乐高乐园的客群目标设定。此外,“项目”“积木”“好玩”“水上”“过山车”“开心”“门票”等词也是游客认知过程中的热点词汇,突显出游客眼中乐高乐园的主要吸引物。
最终形成了全球乐高乐园网络评价大数据的热词权重统计表,其中,出现频率最高的关键词是“乐园”,为便于分析,将其权重设置为1,出现频率最低的关键词是“感受”和“满意”,权重为0.6429。经计算,所有关键词权重的均值为0.7331,因此选取均值以上的62个关键词进行分析,如下表所示。
游客评价文本词频(前62个)

在此基础上,再将数据文本进行分类,根据词的特征分为旅游资源、特色要素、旅游设施及服务、旅游体验及评价四大类,进一步分析游客对乐高乐园的感知,如下表所示。将上述已经进行分类的评价性、描述性的词语分类进一步细化,构建二级分类模式,最终形成简化分类的文本资料内容。
游客评价文本高频词汇分类

上表中,就旅游资源而言,“乐园”“乐高”“乐高乐园” “新山” “名古屋”“过山车”等均为高频词汇,表明乐高这一品牌效应是吸引中国游客前往旅游目的地的首要因素,同时乐园内的游乐设施、水上场馆、优美景色等也是游客非常看重的旅游吸引物,以及相较于欧美国家,坐落在亚洲区域内的乐高乐园具有一定的地理优势,跨境路程短,因此更受中国游客的青睐。在特色要素中,“项目”“积木”“游戏”“迷你” “建筑”等是高频词汇,从中可以看出,游客在乐高乐园内进行的活动主要为体验游乐项目、拼搭乐高积木、参观各大园区、完成各个游戏等,而购物和用餐的比例较低。其中,乐高乐园内的水上世界和迷你乐园被游客们口口相传,水陆的双重体验以及用乐高积木创造出微缩版的场景、地标,吸引了大批量的慕名前来的游客。在旅游设施及服务方面,“携程” “门票” “酒店”“设施”“二维码”“套票”等是高频词汇。其主要原因:一是大多数中国游客会选择在旅游平台上购买门票,以获取较为优惠的价格;二是游客只需出示购票时的二维码便可换取乐高乐园的门票,使得大量游客可以迅速进入乐园,减少排队等候的情况;三是旅游平台推出一系列套票,在为乐高乐园获取利润的同时拉动其他产业的发展,也能方便外来游客更好地体验目的地;四是乐高乐园周围的住宿和交通配套设施比较完善,给市民游客的可进入和可滞留性提供了便利性。在旅游体验及评价方面,“小朋友”“孩子”“好玩”“开心” “便宜” “亲子游”“乐高迷”等是高频词汇,这主要体现出乐高乐园的主要客群是低龄儿童和热衷于乐高积木的成年人,同时,乐高乐园也是游客在选择亲子游时的最佳目的地,以及他们在乐园的感知体验普遍是愉悦的、开心的。

图片来源:乐高乐园官网
2.语义分析
为了进一步探析高频特征词之间的语义结构及相互关系,借助ROST工具利用语义网络分析方法将高频特征词在游客评论文本中两两共同出现的次数进行语义网络图绘制,实现对游客评论文本数据的概念化处理。根据高频特征词在同一文本中同时出现的次数形成语义网络图进行节点中心性分析,可以直观地反映出高频特征词之间的语义结构和相互关系。从下图可见,首先, “乐高” “乐园”两个高频特征词处在网络图的中间位置,成为重要的中心节点,说明乐高品牌和主题公园的整体质量是游客体验过程中关注度较高且感受最深的两个对象。其次,“大人”“孩子” “游乐” “项目” “适合” 等构成周边词,表示游乐项目是游客看重的旅游吸引物,以及再次表明乐高乐园的受众群为儿童及家长,适合开展亲子游。最后,以“开心”“便宜”“好玩”“刺激” “门票” 等特征词为子节点反映出游客对乐园门票价格及游玩体验的关注倾向。

图:游客评论的网络语义分析
结论、建议与不足
1.结论
第一,从品牌影响力来看,尽管与欧美市场相比,乐高玩具在中国家庭的普及度和认可度相对较低,但多年的稳健发展,中国市场已经培育出了一批数量可观的优质忠粉,近年来,乐高在中国的销售额始终保持着两位数的增长率上涨,市场潜力凸显。
第二,2018年,全球乐高乐园接待游客1560万人次,平均每个乐高乐园游客量大约是160万人次,平均每游客消费为35.88英镑。同时,全球乐高乐园的业务营收逐年增长,2017年增长4.7%至6.09亿英镑,2018年在此基础上又增长了6.4%。其主要收入来源以游客收入(门票+消费)和住宿收入为主,通过建造新主题公园和推出新酒店来平衡度假村收益。
第三,乐高乐园的主要客源群体为低龄儿童及其家长,以及“乐高迷”的成年人,并且大多数游客都选择将乐高乐园作为适宜亲子游的旅游目的地。而乐高的IP效应是吸引游客前来的首要因素,同时乐园内的游乐项目、优美景色等也是游客非常看重的旅游吸引物,其中,最受欢迎的是水上世界和迷你乐园。其次,游客在乐高乐园内进行的活动主要为体验游乐项目、拼搭乐高积木、参观各大园区、完成各个游戏等,而购物和用餐的比例较低。从此,对于中国游客而言,坐落在亚洲区域内的乐高乐园具有一定的地理优势,更能受到他们的青睐。最后,在旅游设施及服务方面,简便的门票换取服务、完善的住宿和交通配套设施,均给游客的可进入和可滞留性提供了便利性。

图片来源:网络
2.建议
第一,加强市场营销及设施服务。目前,旅游者比较容易忽视“度假区”这一空间概念,将认知目光仅停留在“乐园”层面,因此需要通过传统媒体和新媒体平台对乐高乐园的“度假区”形象进行推广和宣传,以吸引更多高消费水平的游客进行深度旅游。乐高乐园的目标受众群体为2-12岁的儿童及家庭,所以这类旅游产品的消费者很大比例上是以家庭为单位,此时需要充分考虑母婴室、童车租赁、停放点等需求,完善配套基础设施,建设无障碍设施,如轮椅通道、盲文地图、专用卫生间等,以便各类人群均可顺利参与活动,体现人文关怀。最后,要将乐高乐园主题与服务精神紧密相连,通过设计周到的服务细节、增加深度互动体验等方式来营造宾至如归的氛围,从而提升旅游者对乐高品牌的情感认知。
第二,构建IP王国。IP驱动指的是以卡通动漫人物、影视人物等IP形象和故事内容为主题,将主题公园的各项服务设施、商店与之融合,形成主题鲜明,特色突出的游乐体验。比如对于乐高度假区而言,乐高积木就是IP的落脚点,可以利用乐高积木在不同的场景、不同的形态、不同的表现形式,扮演多种多样的角色。此外,运用多样化营销手段,加大宣传力度。充分利用网络大数据,分析游客的基本特征、旅游喜好、旅游消费习惯及行为模式等信息,进行精准营销。多方面展示旅游产品与旅游信息,使游客对于主题公园形象有初步感知。打造亮点,使游客产生好奇、新鲜刺激与冲动的决策感知原动力。通过以上方式,吸引游客初次游玩和提高游客重游兴趣。
第三,推动旅游产品升级。在纵向维度上,向上研发延伸,往下向应用、营销、管理和服务延伸;在横向上,与旅游、教育与会议等泛旅游产业广泛融合,实现全产业链集聚。如乐高乐园的开发,立足于主导产业,在纵向维度上,可以引进3D打印新技术等,提升乐高积木的定制性。在横向上可以定期更新并增加园区内体验项目,与乐高文化产品相结合,从以往的“以旅为主”到“文旅结合”的转变。其次是加强节事活动的开展。一场好的节事活动,不仅仅丰富了旅游体验内容,更加大了游客的重游愿望,如在乐高乐园内可增加万圣节专场、圣诞节专场等以吸引大批游客。
第四,凸显中国文化特色。在文化旅游融合的大背景下, “以文塑旅、以旅彰文”成了核心的发展要义,而以文化题材的主题公园也将会越来越吸引游客。对于即将落户中国的乐高乐园,也需要适当开创以中国文化为主题的演出活动、体验活动,如设计带有中国元素的乐高小人、在中国传统节日之际举办主题游园活动、推出有关中国传统文化的剧场演出等,将中国文化以乐高元素的形式,以寓教于乐的方式展现给游客,将其发展为中国乐高乐园的特色、亮点。同时,与其他产业联合,形成一个文旅商业区进行发展,还可以扩大主题公园“休闲娱乐”的单一功能,将度假、娱乐、学习结合为一体,将其价值发挥到最大,成为一个功能聚集区。
3.不足
本文运用网络文本分析法对全球乐高乐园度假区的形象感知进行了一些探索,为乐高乐园落户中国后的设计规划提供了参考建议,但仍旧存在一些不足。一是样本选取主要来自猫途鹰(TriAdvisor)这一个网络平台,涵盖面不全,所以对旅游目的地形象认知可能存在偏差,今后的研究可另增加一些渠道;二是内容分析法仅限于对游记中文字的解读,没有对游记中的照片、视频进行挖掘,变相剥夺了那些只发照片不写文字的游客的感知权,日后的研究会引入旅游图像学的理论和方法来进一步完善;三是仅从网络游记中分析游客对全球乐高乐园的形象感知,忽略了不会使用网络或不习惯分享游记到网络的游客群体,以及女性要比男性更愿意在网络上分享游记的现象,所以对旅游目的地的感知不全面。
参考文献:
[1] Tasci A. D. A. , Gartner W. C. Destination image and its functional relationships [J]. Journal of Travel Research, 2007,45 (4) .
[2] 李玺,叶升,王东. 旅游目的地感知形象非结构化测量应用研究——以访澳商务游客形象感知特征为例[J]. 旅游学刊,2011,26 (12) .
[3] 姚长宏,陈田,刘家明. 旅游地形象感知偏差测评模型研究[J]. 旅游学刊,2009,24 (1) .
[4] 赵振斌,党娇. 基于网络文本内容分析的太白山背包旅游行为研究[J]. 人文地理,2011,26. (1) .
[5] 康鑫莹. 基于网络文本分析的主题公园形象感知研究——以上海迪士尼为例[J]. 平顶山学院学报,2018.33(5) .
*本文为“中国主题公园研究院”原创内容,如要引用请注明出处;如需转载,请联系小编获取授权,并标明文章来源,否则视为侵权。
【免责声明】本文图片来源网络,不做任何商业用途,版权归原作者所有,如涉及版权问题,请联系删除。