作者:胡少鹏 张萍 赵璐
引言
主题公园体验,不仅是年轻人的爱好,还正在成为家庭休闲娱乐的生活方式,承载着欢笑,见证幸福与成长。伴随着中国主题公园研究院2019年、2020年和2021年分别发布 《中国主题公园竞争力评价报告》,针对主题公园的测度方案与测度指标也越来越重要。主题公园重游率,作为检验一个主题公园其主题、产品与服务的综合性测度指标越来越受到主题公园经营者的重视。
本文通过梳理重游率的计算公式,提出标准重游率的计算原则与简化重游率的统计标准,从而标准化主题公园目前重游率指标统计标准不统一的现状。同时分析影响主题公园重游率的影响因素,进而指导主题公园建设者在科学选择主题、设计产品与创新运营营销策略,并提出提升主题公园的建议。
主题公园重游率理论
主题公园重游率是最近几年行业和学术界所关注的热点,国外的不少主题公园研究机构和高校学者都有一定程度的研究。对于中国来说,游客重游率和主题公园进入中国一样相对较晚,但也取得了很多的研究成果。
目前研究成果认为重游率是指对某一景点内两次及以上到访或参与的游客占所有游客的比率。国内外学术界提出的影响因素主要集中在四个方面:景区特性、替代景区的特征、游客的个体特征及游客在该景点的游览经历等。
国外较早针对重游行为进行了深入研究,具体而言分为两类:一是针对特定区域游客重游动机进行研究;二是对重游动机的影响因素进行研究。而国内学者对重游行为的探讨起步较晚,文献数量也较少。
综上所述,重游率成为主题公园可持续发展的关键因素。主题公园的消费者包括初游消费者和重游消费者,我国有很多主题公园都疏于市场分析和经营管理,只关注到初游消费者,而忽视了重复旅游游客这一重要市场,重游率偏低,经营艰难。迪士尼和环球影城等国际主题公园重游率都高达60%-70%,这些国际品牌的进入中国必然抢占我国主题公园的部分市场,对国内主题公园形成激烈竞争。因此,通过主题公园品牌体验的提升,满足游客对于感官、情感各方面独特的需求,激发游客的重游意愿和推荐意愿,保障主题公园游客的再次游览,保证主题公园的可持续发展。

图片来源:北京环球影城官微
主题公园重游率现状分析
当前主题公园重游率已经成为衡量主题公园对游客吸引力和市场竞争力的重要指标。各大主题公园在对比运营效果时,重游率往往作为一个重要的指标出现。但是目前对于重游率的定义非常多,统计方案也有很多,导致重游率数据在计算时每个主题公园企业都按照一套方案执行,从而直接导致对于重游率的对比并不能反映真实的实力,目前统计策略的误区存在于如下几点:
1.多数主题公园年卡用户列入统计
大部分景区会将年卡用户统计为重游游客,但是年卡用户除了在一定程度上可以拉动二次消费,并未给主题公园带来门票效益的增幅,同时往往一年多次进入园区进行游玩。
2.重游游客重游的时间段统计不一
不同主题公园针对统计对象所统计的重游的时间段一年、两年或者三年不等,但是随着时间的延长,重游的客群势必增大,统计出的重游率会相对提高,当然针对区域性的主题公园,如果区域市场渗透率足够,时间长度的延长对于重游率的影响会相对减小。
3.重游率统计方案不统一
大部分主题公园对于重游率的统计方案是,抽取一个游客数量较大的节日,抽取适当比例的游客作为统计对象,基于上述两点描述中的某一个方案进行数据统计,统计出当天的重游率,进而把这个重游率当作主题公园该年度的重游率进行公开。
主题公园重游率计算的不同误区直接导致在重游率公开数据的分析中,并不能直观地反映主题公园从主题选择设计到产品设计再到服务质量对于游客的重游意向进而完成重游行动的影响。规范主题公园的重游率统计方案与简化方案对于行业的发展具有重要价值。

图片来源:上海迪士尼官微
主题公园游客重游率概念解析
1.主题公园重游率计算因子释义
抽样游客:在规定的一天运营时间内,基于统计学方案,采用随机抽样的模式机型统计的游客总称。
重游游客:在此次入园之前一年内有来此主题公园游览为一个有效重游人员(年卡用户除外)。
C-重游率统计中单天抽样游客数量;
CC-重游率统计中单天抽样游客中有效重游游客数量;
N-重游率统计当天实际入园总人数;
RVR(Revisit-Rate)-主题公园重游率;
DRVR-主题公园天重游率;
MRVR-主题公园月重游率;
QRVR-主题公园季度重游率;
YRVR-主题公园年重游率;
ML-重游率统计当月最后一天编号;
QL-重游率统计当季度最后一天编号;
YL-重游率统计当年最后一天编号。
2.主题公园重游率标准公式

3.准确主题公园重游率统计策略
主题公园重游率的准确统计源于每天对于重游率的统计与测算。基于每天重游率的测算可以计算得出一年中每个月的重游率,每个季度的重游率,年度的重游率。四个层面的重游率指标可以分别表征主题公园对应时间段的运营属性。针对企业的运营者可以基于自己的运营,营销策略需求调整重游率统计周期与是否要引入月度重游率与季度重游率概念。
4.实操主题公园重游率统计策略
由于准确重游率的测算势必带来较大的统计工作量,对于主题公园运营人员提出了更高的要求。鉴于不同主题公园的自身特色可以适当地调整重游率的统计颗粒度,可以调整为每两天进行一次统计或每三天进行一次统计等,但是统计方案的规律性对于得到相对准确的重游率数值,进而指导运营具有重要意义。现在,随着科技手段的提升,大部分的主题公园已经实现电子售票,身份实名制入园,这样基于信息化平台的大数据统计策略会更加容易实现对重游率的准确测度,同时也会更加容易把主题公园重游率指标统计颗粒度提高。

图片来源:东京迪士尼海洋官网
重游率与主题公园主题、设计、运营属性关系解析
1.多层主题公园重游率测度解析
(1)单天重游率。主题公园以天为单位的重游率测算,可以切实反映每一天游客的构成。可以反映出每天主题公园的市场策略、每天节日的属性对于游客构成的影响。
(2)月度重游率。主题公园以月为单位的重游率测算,可以切实反映每月游客的构成。另外还可以反映出当月主题公园的市场策略,该月节日多少,是否为寒暑假等对于游客构成的影响。
(3)季度重游率。主题公园以季度为单位的重游率测算,可以切实反映每季度游客的构成。另外还可以反映出当季度主题公园的市场策略,该季度节日多少,是否包含特定黄金周等对于游客构成的影响。
(4)年度重游率。主题公园以年度为单位的重游率测算,可以切实反映年度游客的构成,测评在一年的经营中该主题公园对于区域游客的吸引力,如果是集团化运营的主题公园,可以平行对比不同主题公园的运营效果,是否需要新的主题建设,进而制订投资计划。

图片来源:上海迪士尼官微
2.重游游客决策流程
重游游客的重游决策执行有两个非常重要的影响因素:服务质量与游客满意度。基于对经典的服务质量、游客满意度的定义不同,可以分析出对于游客做出重游决策重要决策链路。
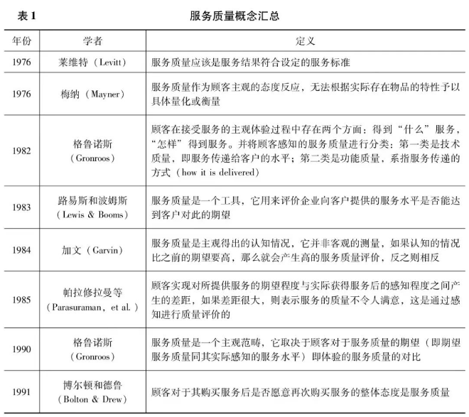
(1)经典服务质量概念综述。于服务质量的介意是一个随着时间推移会被赋予不同内涵的定义,同时服务在过去的时间也有很多的演化与提升,笔者整理汇总了各家经典的观点如下表1所示。

(2)经典游客满意度概念
目前,学者对于顾客满意度的研究历史悠久且版本较多,同时每个版本对于游客满意度的概念都强调了对于满意度的影响因素和测算方法,为了更好地解析这一概念,笔者整理汇总了各家经典的观点如下表2所示。

每位重游游客的重游决策都源于自身的重游意愿,但这个意愿在一年内付诸实际才可以成一名在统计范围内的重游游客。针对重游意愿的研究文章也有非常多,笔者在此不多做分享。其中有一个重要的影响因素如下图1所示是游客的满意度,而满意度的建立依赖于主题公园可以为客户提供良好的服务质量。多个经典的服务质量的定义,本文重点强调了客户的预期服务与实际提供服务的天平关系,如果客户得到的实际提供服务大于客户的预期服务,客户变化认为服务质量高,进而可以达到更加高的客户满意度。当然客户的预期服务随着客户在主题公园体验经验的积累也会慢慢提升,进而对于主题公园实际服务的内容也会渐渐提出更高的要求。
3.重游率实现模型
基于对于每个重游个体的执行决策流程的分析,可以得出如下图2所示的重游率的实现机理流程图。针对主题公园的特色,主题公园用户的重游意愿的塑造依赖于三个方面的因素:主题与产品;主题公园服务质量;游客满意度。大量游客具有重游意愿是本身主题公园从主题选择到产品设计,服务体系打造到游客满意度关注集中体现。但是大量游客具有重游意愿并不一定会导致重游率提升。游客是否会选择重游某个主题公园取决于他再次体验该主题公园的时间成本、金钱成本、体力成本,同时还有是否他人施加影响,譬如小孩的重游要求,抑或是亲友的初次参观要求等。当多个游客重新游览该主题公园时,主题公园的重游率便得以实现。
参考文献
[1]林焕杰.中国主题公园与区域经济[M].北京:经济科学出版社,2013.
[2]林焕杰.主题公园创新前沿——2019中国主题公园研究院理论与实践文集[M].北京:经济科学出版社,2019.
[3]林焕杰.主题公园创新前沿——2020中国主题公园研究院理论与实践文集[M].北京:经济科学出版社,2020.
[4]陈晓燕.基于游客满意度的主题乐园服务质量提升策略研究——以株洲方特为例[D].长沙:湖南师范大学,2018.
[5]Levitt T. Production-Line Approach to Service[J].Harvard Business Review,1972,50(5).
[6]Mayner R.E.,Blackburn R.J.,Barry D.W.Measuring service quality:Areexamination and extension [J].The journal of marketing,1992.
[7]Gronroos C.An applied service marketing theory [J].European journal of Marketing,1982,16(7).
[8]Lewis R.C.,Booms B.H.The marketing aspects of service quality in emerging perspectives on services marketing.In:Berry L,Shostack G,Upah G ed.Chicago:American marketing,1983.
[9]Garvin,D.A.What does product quality really mean? [J].Sloan Management Review,1984,26(1).
[10]Parasuraman,Valarie A.Zeithaml,A,Leonard L.Berry.Conceptual Model of Service Quality and Its Implication of Future Research[J].Journal of Marketing,1985,49(3).
[11]Gronroos C.Service management and marketing:managing the moment of truth in service competition [J].Lexingtong Mass:Lexington Books,1990.
[12]Bolton R.N.,Drew J.H.A Multistage model of customers' assessments of service quality and value[J].Journal of consumer research,1991.
[13]Howard,J.& J.N.Sheth.The theory of buyer behavior[J].N.Y:John Wiley & Sons Inc.,1969.
[14]Pizama,Neumanmy,Rechela.Dimensions of tourist satisfaction with a destination area[J].Annals of Tourism Research,1978(5).
[15]A.G.Woodsie,L.L.Fredy,R.T.Daly.Linking service quality,satisfaction and behavioral intention[J].Journal of Health Care,1989,9(4).
[16]Fornel C.A National Customer Satisfaction Barometer.The Swedish Experience[J].Journal of Marketing,1992.56.
[17]J.F.Engel,R.D.Blackwell,P.W.Miniard.Customer Behavior [M].7th ed.NY:The Dryden,1993.
[18]Kind Chan.Tourism Satisfaction in Relation Toahol day in Thailand[J].Journal of Marketing Research,1997(7).
[19]Kolter,P.,Bowen,J&Makens,J.Marketing for Hospitality and Tourism[J].Upper Saddle River,NJ:Prentice Hall,1999.
[20]李智虎.谈旅游景区游客服务满意度的提升[J].企业活动,2005(4).
[21]符全胜.保护地游客满意度理论与满意度测度[J].产业与市场,2005(5).
[22]古诗韵,保继刚.主题公园年卡会员市场特征研究——以四地欢乐谷为例[J].旅游科学,2013.
[23]董观志,刘萍,梁增贤.主题公园游客满意度曲线研究——以深圳欢乐谷为例[J].旅游学刊,2010.
*本文为“中国主题公园研究院”原创内容,如要引用请注明出处;如需转载,请联系小编获取授权,并标明文章来源,否则视为侵权。