作者:于雨、胡可
引言
主题公园与电影之间存在着紧密的联系,提炼电影中的场景,融合电影中的元素,使游客有种走进电影中的错觉,虽然主题公园是电影在现实中的混合媒介,但是在叙事上两者又截然不同。
电影转换到主题公园最大的区别就是叙事上的变化,电影中的叙事方法不再适用于主题公园,往往电影中的叙事都很复杂,注重故事的连贯性和逻辑性,内容也很丰富,但主题公园的叙事情节简洁,更注重体验和娱乐。本文通过整合西方对太空科幻电影的叙事方法,结合中国叙事节拍表《雷雨表》,打造出全新主题公园的叙事方式。主题公园娱乐项目遵循《雷雨表》的叙事结构,将主题故事与主题公园娱乐项目紧密结合在一起,打造出具有中国特色的太空科幻主题公园。主题故事的设计与编写,主要角色的设定,以及每个娱乐项目的叙事都是为了一个目的,那就是打造沉浸世界,为游客创造出 “真实的”太空宇宙,让游客体验到现实生活中不存在的未来科技。
科幻主题公园叙事与科幻电影叙事对比
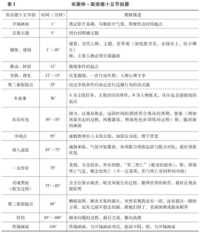
1.布莱特-斯奈德十五节拍器
欧美电影的结构框架都有固定的模式,都在遵循 “布莱特-斯奈德十五节拍器”,叙事也是根据框架来展开的(见表1)。欧美太空科幻电影也不例外。

现在大多数电影已经不再按节拍器上的时间来叙述故事,从基础的120分钟增加到了240分钟,在电影的情节叙事上增加1倍,但是电影的结构从未改变,只是在章节上增加了戏份,这样可以把导演的想法更好地表达出来。
2.《雷雨表》十八节拍
中国的太空科幻电影少之又少,2019年的《流浪地球》开启了中国太空科幻的大门,中国式奇观、中国元素、中国精神都在电影中表现得淋漓尽致,被誉为是中国科幻电影的一块里程碑。那么像这样优秀的科幻电影怎么才能娱乐化,才能让IP永久留存下来,于雨博士结合自己多年主题公园设计经验与中国著名编剧于雷先生共同合作,针对中国故事元素和中国观众的审美观创造出一套中国化叙事节拍——《雷雨表》。
西方在主题公园内容的叙事表达上,强烈输出本国的文化理念,把本国的文化价值观传播出去,推向世界。中西方叙事实践中在叙事结构上有一定的差别。如从表2《雷雨表》十八节拍中我们可以发现,既有叙事技巧又有叙事之道。叙事技巧有明暗、深浅、直接或间接地表达中国文化哲学体现叙事之道。中国人的思维方式是道技双构性的。结构之技呼应结构之道,以结构之形暗示着结构之神,结构本身带有表里相应的双构性,是破解中国文化密码的叙事法则。

3.《雷雨表》与布莱特-斯奈德节拍的优劣势分析
通过《雷雨表》十八节拍与布莱特-斯奈德十五节拍的对(见下图),我们可以得出《雷雨表》十八节拍是为主题公园叙事服务的,而布莱特-斯奈德十五节拍是为院线电影服务的。

《雷雨表》十八节拍与布莱特 -斯奈德十五节拍的对比
《雷雨表》十八节拍与布莱特-斯奈德十五节拍都是故事叙事的基本结构,但最大的不同是在服务的目标上,也就是最终服务的客户人群。主题公园与电影院服务的是完全不同的客户群体,《雷雨表》十八节拍就是在研究了主题公园的客户群之后,得出的较为清晰的科幻主题公园娱乐项目的故事叙事结构。
布莱特-斯奈德十五节拍是为院线电影服务的,院线电影故事结构复杂,要讲出故事的前因后果,人物之间的利害关系,好人与坏人、光明与黑暗表达得非常明显。要讲的内容会由许多支线故事来巩固主线内容,往往会讲许多哲学道理,给人以深思。在结尾的叙事上会留有空白,留给观众自己去想象、去思考。针对的人群注重的是视觉体验,导演会把故事内容进行视觉处理、技术剪辑等技术,把观众一步一步带到电影中。
《雷雨表》则是为主题娱乐项目找到了一个新的方法。《雷雨表》从第一条基因梳理,就明确了主题公园娱乐项目在故事叙事选择上的方向,在主题公园选址的地点,选择适合的项目,再进行故事选择。例如在废弃矿坑的地块,同样是科幻主题,选择的故事内容上就要适合矿坑,如果是森林,选择的故事内容就要适合森林。从第二条至第六条《雷雨表》所表达的是创作故事内容的方法,这些方法都基于娱乐项目上,提出故事永远是为娱乐项目服务的概念。第七条至第九条,这三条是在主题故事的基础上加强了娱乐程度,让游客能参与到故事中去。例如,在故事叙事的同时,增加多个游戏互动环节,把这些互动游戏串联起来,游客就可以更清晰地了解主题故事。第十条至第十三条,提出了娱乐项目的故事一定要与项目建筑相匹配,从创意规划到故事内容上都要注意这一点。第十四条至第十七条,提出了主题故事叙事的完整性,给每一个娱乐项目取一个与故事有关且响亮的名字,为了就是整个主题区故事的统一,支线故事会有很多,主线故事只有一个。最后一条,第十八条,《雷雨表》所提出的主题公园娱乐项目叙事方法,都是为了打造沉浸空间,给游客带来最好的沉浸体验。
基于以上分析对比,《雷雨表》更适合作为主题公园娱乐项目故事的叙事方法。到目前为止,对于中国主题公园娱乐项目的叙事,还没有一个完整成熟的方法,《雷雨表》的方法对于主题公园娱乐项目来说,是值得借鉴和研究的。
4.基于《雷雨表》的太空科幻主题公园叙事方法解析
主题公园娱乐项目中的故事怎么样才能讲好,《雷雨表》十八节拍给出了较为清晰的叙事结构。太空科幻主题公园娱乐项目叙事会不同于其他主题公园,本章以 《雷雨表》十八节拍叙事结构为例,梳理出太空科幻主题公园娱乐项目的叙事方法。
(1)基因梳理:在太空科幻主题项目的创意上,通过对项目所在地文脉与地脉的发掘,在众多的项目中寻找线索,挖掘亮点,寻找适合的项目,寻找异世界。然后熟悉它,爱上它,创作它。
(2)故事梳理:通过项目寻找项目背后的故事,通过改编把新故事附着在项目上。故事本身是为项目服务的,项目引领方向自始至终,不能改变。
(3)太空科学:太空科幻不是胡编乱造,要理解懂得有关项目的太空知识,在科学知识的基础上进行创作,太空科学是根基,不能被动摇的。
(4)设计故事:故事要围绕项目的规划来进行设计,规划引领着故事的发展,慢慢推进。也要遵循科学,以科学为标尺,不要偏差。故事是循序渐进的过程,简单的故事线,不简单的故事结果。
(5)故事创意:在项目中会出现许多项目节点,故事要照顾好这行节点,在这些节点上既要有连续性,也要有独立性。在独立的故事中要有亮点,要有独特的想法。
(6)故事目标:故事永远是为项目服务的,甲方认可的项目才可以进行下去,设计师要与甲方密切沟通,让甲方理解并认可编写的故事,如果故事不符合项目本身,写得再好也是无用的。
(7)故事目的:编剧老师改变故事的叙事结构,让故事适合太空科幻主题公园里的项目,结合主题公园的特性,把故事编写完整,可看性要强,不做孤品项目。
(8)故事人物:人物是故事的灵魂,但是主题公园中的故事人物与电影略有不同,他们是设计出来的,他们为项目服务,引领项目的走向,人物要活在设计好的故事中。
(9)故事娱乐:故事的设定要有游戏性。在讲故事的同时,加入线下游戏模式,可以根据故事人物设定,选择难度打怪升级。游戏也要为项目服务,结合项目本身的特性,在游戏的同时也要做好衍生品的。
(10)故事场景:要以电影的思维来解读故事中的场景,还原故事场景为项目所用,项目场景是由故事中来。带项目完成后,游客就像走进了电影中。
(11)创意规划:以甲方和项目为蓝图,进行创意规划,寻找那个最适合项目的太空科幻故事。
(12)艺术表达:爱是故事与设计中永恒的主题,太空科幻主题公园也要做好与游客的互动,因为最后都是为游客服务的。
(13)灵魂附体:太空科幻主题公园中的建筑怎么讲述自己,怎么向人们表达自己,就需要一个适合的、完整的故事附在建筑身上,让它自己可以说话,让它自己活起来。
(14)理解项目:编剧在写故事之前,一定要把项目吃透,了解科学,在没有完全理解时不要急着写故事。
(15)内容完整:太空科幻主题公园中的叙事结构相对要简短得多,但是简短更要完整,在并不复杂的故事中,要把故事表达清楚,让游客更容易理解和读懂整个故事。
(16)统一体系:在同一太空科幻主题多个娱乐项目的乐园中,故事要在多个娱乐项目中穿插,把多个独立的娱乐项目联系在一起,保持乐园的完整性。
(17)明确主题:在总体项目确认后,要把每个项目加上以故事为基础的名称,名称要精准、有力,但是不能压过总案的名称。
(18)丰富主题:主题要在细节中丰富。在设计规划的大主题方向下,加强细节设计,让太空科幻主题更丰满,让线下游戏更具有可玩性。
(19)教育体验:在娱乐项目中得到关于太空的知识,是太空科幻主题公园重要的目的之一。
(20)沉浸定律:打造沉浸世界,在游客的眼里故事的一切都是真实的、可信的,畅游在故事里,会忘记时间,忘记自己,有趣地玩耍,认真地体会自己从未到过的世界。
《雷雨表》总结了故事叙事与太空科幻主题娱乐相结合的20条方法,从最初的项目梳理到最后形成的体验产品,都围绕着项目本身,故事本身是为项目量身打造的,是为项目服务,这一条法则打破了传统主题公园娱乐项目的叙事规律,欧美大多数主题公园娱乐项目的叙事都是为主题故事服务的,先有故事,然后为主题故事量身打造主题娱乐项目,弊端就是娱乐项目落地时的周期很长,优点是落地项目可以从游客熟知并喜欢的故事IP中选择,建成的项目会对游客产生一定的吸引力。但是在中国大多数主题园区没有自己的主题IP故事,很多项目都是抄袭或照搬热门的主题项目,这样的主题园区很容易出现首期效应。每一个具有特色的项目都会有一个独一无二的故事来演绎,故事就像是灵魂,项目像是一具躯体,只有灵魂躯体相结合,才会有独特的生命力,才会发展得更久更远。

图片来源:网络
太空科幻主题公园叙事十二法则
太空科幻主题公园娱乐项目的叙事不同于其他主题公园,要在视觉叙事与游戏化叙事上做足文章。视觉叙事的打造要从项目最初的选址上进行,最适合太空科幻主题的场景沙化场景、矿坑场景或是人类文明不明显的场景。这一类的场景很容易把游客带入太空科幻主题的项目中去。游戏化叙事则用在娱乐项目中,多个不同的娱乐项目,通过游戏化叙事把这些项目串联在一起统一主题,让游客更完整地了解整个乐园的主题故事。
通过对太空科幻电影的研究和对科幻电影与主题公园的比较,再运用《雷雨表》对太空主题公园娱乐项目的叙事方法,得出不同于一般主题公园娱乐项目的叙事准则。这些准则会在太空科幻主题公园娱乐项目的叙事帮助创作者,让他们在这方面少走弯路。
(1)了解项目的客户群:在项目的创作之前,先要了解项目要针对的客户群,了解谁才是真正的客户,再在众多的项目中找到最适合的。
(2)像客户一样体验故事:换位思考,梳理故事,站在客户的角度来体验一下,挑选最终的故事模板。
(3)要向科学家学习:了解关于太空的科学知识,项目作品要符合科学逻辑。
(4)用故事来组织好游览路线:故事为项目服务,故事要贯穿整场,让客户按照故事来游览乐园。
(5)要编写出至少一个故事亮点:一个响亮的招牌会吸引客户的目光,故事中的精彩部分,也是客户关注的重点。
(6)用视觉叙事的方法来设计项目:利用好色彩、造型、形状和材质等设计语言,用直观的方式将信息传达给客户。
(7)专注于一个主题,讲好一个故事:主题不能混乱,故事不能繁多,保持故事的完整性,清晰、自然、连贯。
(8)设计好人物角色,带动故事走向:故事中要有人物角色,有主有次,让主人物引领故事的走向。
(9)在精彩的故事中用游戏的方式说教:在主题叙事中要有科学教育,但是不要直白地说出来!寓教于乐!
(10)故事与项目建筑保持一致:如果设计的主题建筑脱离故事内容,两者互相矛盾,这些细节会让客户对故事本身及发生的时间迷惑不解。
(11)要让主题娱乐项目凸显自己的性格:给每个娱乐项目起一个响亮而且有特点的名称。
(12)一切都是为体验服务:在主题公园里,客户最终消费的产品就是体验。在太空科幻主题公园娱乐项目的叙事上,还没有相应的想法和原则,这12条关于太空科幻主题公园娱乐项目的叙事准则,建立在《雷雨表》的基础上,每一条都明确了叙事的重要性和故事产生的教育意义。我们的叙事研究表明,讲故事是一次太空科幻的本质。因此,对于主题公园娱乐项目叙事创作者,重要的是要有指导方针或量表来帮助他们制定和实施太空科幻主题公园的叙事。准则将太空科幻主题公园的叙事量化到12条,这并不是最终的,尽管本文的文献综述为以后的市场研究奠定了基础,但仍然需要进一步的经验研究来确认本文得出来的量表。如上所述,未来的研究可能会针对游戏化的叙事来增加量表。
图片
总结
近些年太空科幻电影越来越多,随着科学技术的飞速发展,对太空领域的认识逐步加深,也因为在现实中表达的技术不断完善,科幻迷们终于迎来了迪士尼最新主题乐园《星球大战银河边缘》。逼真的场景还原,精彩的互动表演,一经推出受到世界太空迷的热烈追捧。
“科幻迷世界中的一切,都有可能在未来变为现实,或者已经在宇宙遥远的某处存在了。”① 这是刘慈欣对所有科幻迷心中想象的描述,科幻迷渴望在现实世界中看到未来科技的发展,以及影片中描述的未来景象。太空科幻题材的主题公园正是现在市场所需要的。关于中国自己的太空科幻IP也逐步被世界认可,《流浪地球》《三体》等科幻电影和小说。

图片来源:网络
中国在现阶段对太空的探索也已经进入世界的领先水平,这对太空科幻影片奠定了科学基础。“科研团队根据 ‘祝融号’火星车发回遥测信号确认,2021年5月15日7时18分, ‘天问一号’着陆巡视器成功着陆于火星乌托邦平原南部预选着陆区,我国首次火星探测任务着陆火星取得圆满成功②”。关于太空科幻的故事也不再专属于欧美国家,中国的编剧也不再依赖国外的影视资料来编写故事。
2021年5月之后,“天问一号”火星探测器开始源源不断地向地球传送资料,火星表面的高清照片和视频资料,激起了中国许多作家、编剧对火星的浓重兴趣,他们用独特的视角和丰富的想象力,撰写关于火星题材太空科幻故事。
通过对太空科幻电影叙事的分析和研究,了解了太空科幻电影各个类型的叙事方式,以便找出大电影中适合主题公园叙事的部分,加以深化改编,让其更富有娱乐性和游戏性。欧美在电影叙事上与中国电影叙事有很大差别,在太空科幻叙事上欧美表达的方式非常理性,各个关系逻辑性很强,而中国的叙事表达则偏向感性,一部分是自身文化的关系,还有一部分原因是,很多关于太空的详细资料都是欧美国家在掌控,这也是中国为什么在太空科幻上没有好的故事作品的原因所在。主题公园的 “沉浸场景”的打造离不开主题故事的营造,同时在 “中国化”营造方法上,中国主题公园界还有很长的路要走。
现阶段,由于中国对太空探索的重视,对火星了解的深入,概念性的火星主题乐园出现得越来越多。这些概念设计形式感太强,还是以前的地产思维,大的规划,大的理念,大的展望。这样的概念设计缺少灵魂,也就是缺少真正主题故事,缺少故事背后庞大的逻辑宇宙,缺少异世界的概念表达。
关于太空科幻主题公园故事的叙事方法,《雷雨表》准确地表达了出来。这些太空科幻主题公园可以经过编剧的改编,翻拍成院线大电影。在太空科幻主题公园中许多主题场景都做了娱乐化的处理,增加了很多游戏的成分,编写的故事不仅好看而且很好玩。主线剧情发展的同时,会植入很多支线任务,这些支线任务背后都有自己单独的故事体系。在大电影中主角是不必完成的,这些任务就留给了科幻迷们自己寻找答案。以《雷雨表》为基础线打造的太空科幻主题公园,会把故事中支线任务融合在各大主题场景中,这些未知的答案会出现在主题场景中,科幻迷们会通过闯关、升级等方式来破解谜题,谜题被解开后往往会有意想不到的神秘礼物或是彩蛋,这种游戏模式可以建立永久社群,提升乐园游客的重游率。
主题故事在一个主题园区内非常重要,主题园区内的一切都和主题故事有关,场景的体现,项目的设定,IP人物的表达等,都需要从故事中来。《雷雨表》应用在太空科幻主题公园是一个很好的例子,从IP研发初期,就对主题故事重点撰写,把主题故事分成院线大电影模式和主题娱乐模式。院线大电影可以快速地扩散IP知名度,让观众从影视方面了解IP,对影视内容里表达新鲜有趣的游戏感兴趣,从而达到想去体验的效果。
通过对《雷雨表》的分析,总结出12条太空科幻主题公园叙事的准则,这12条准则,是把太空科幻主题公园叙事结构化,把太空科幻叙事融入主题公园中。准则指出了怎样从无到有地打造太空科幻主题乐园,这里的重点在于要写好主题故事,打造以太空文明为主题的沉浸体验乐园,在做好娱乐的同时要有一定的教育意义。
浩瀚无垠的宇宙,对人类拥有无穷的吸引力,无限的宇宙太空,有着怎样的精彩与美丽,在未知的宇宙深处,是否有着和我们一样的智慧生物想要与我们对话?我们想拥有一艘大型的星际飞船,穿梭在色彩斑斓的星辰大海中,勇敢地面对狂风暴雨,历尽艰难险阻,跨越时间的长河去寻找一片崭新的星际世界。
① 刘慈欣. 刘慈欣谈科幻[M]. 武汉:湖北科学技术出版社,2014:18.
②国家航天局. 我国首次火星探测任务着陆火星取得圆满成功[EB/OL]. (2021-5-15). http://www.cnsa.gov.cn/n6758823/n6758838/c6812001/content.html.
参考文献
[1] 本刊编辑部,钟艺雪. 科幻:靠想象飞起来的智慧云. 高中生之友[J].2019 (24).
[2] 克里斯蒂安·黑尔曼著. 世界科幻电影史[M]. 陈玉鹏,译. 北京:中国电影出版社,1998.
[3] 吴岩. 西方科幻小说发展的四个阶段[J]. 名作欣赏,1991 (2).
[4] 沈国芳. 观念与范式——类型电影研究[J]. 南京:南京师范大学文学院学报,2010 (2).
[5] 聂欣如. 类型电影的观念及其研究方法[J]. 当代电影,2010 (8).
[6] 罗伯特·格兰特. 科幻电影写作[M]. 北京:世界图书出版公司北京公司,2015.
[7] 刘静妍. 人类宇宙观述评[D]. 沈阳:沈阳工业大学,2009.
[8] 海克尔,苑建华. 宇宙之谜[M]. 西安:陕西人民出版社,2005.
[9] 张红斌. 亚里士多德时空观评析[J]. 华人时刊旬刊,2014 (9).
[10] 钱时惕. 哥白尼提出 “日心说”举起科学反叛基督教神学的旗帜——科学发展的人文历程漫话之五[J]. 物理通报,2011, 40 (7).
[11] 李发美. 牛顿时空观[J]. 怀化师专学报(哲学社会科学版),1986 (3).
[12] 滕明堂. 机械论世界观的特征分析[J]. 大家,2012, 38 (12).
[13] 陈久金和刘金沂. 康德拉普拉斯星云说[M]. 北京:人民出版社,1978.
[14] 刘同辉. 太空科幻片的类型研究[J]. 戏剧之家,2017 (3).
[15] 周银珍. 科学伦理:人类的一种生存方式[J]. 南昌航空大学学报(社会科学版),2013, 15 (3).
[16] 朱其. 帝国的复活:好莱坞科幻战争中的帝国意识——从《星球大战》到 《指环王Ⅲ》[J]. 艺术评论,2004 (4).
[17] 沈歆. 我们为什么花钱买惊吓?——恐怖片吸引人的心理原因分析[J]. 大众心理学,2009 (5).
[18] 雨菲. 从大航海时代的历史经验看大航天时代[J]. 卫星与网络,2016,166 (11).
[19] 马驰. 普洛普叙事理论. 文艺研究,1991 (1).
[20] 何春耕. 影视理论与批评[M]. 长沙:湖南大学出版社,2006.
[21] 汪静. 比较希腊神话与中国创世神话之人物观[J]. 中国科技博览,2012 (21).
[22] 罗静. 是恶魔,还是天使———好莱坞科幻片中外星人形象的演变[J]. 重庆职业技术学院学报,2003, 2 (1).
[23] 朱雅文. 未来是疯狂的——美国发明家和语言家雷·库兹韦尔[J]. 国外社会科学文摘,2005 (5).
[24] 艾萨克·阿西莫夫. 银河帝国8:我,机器人[M]. 南京:江苏凤凰文艺出版社,2015.
[25] 沈国芳. 观念与范式——类型电影研究[M]. 北京:中国电影出版社,2005.
[26] 刘慈欣. 刘慈欣谈科幻[M]. 武汉:湖北科学技术出版社,2014.
[27] 国家航天局. 我国首次火星探测任务着陆火星取得圆满成功 [EB/OL]. (2021-5-15).http://www.cnsa.gov.cn/n6758823/n6758838/c6812001/cintent.html.
*本文为“中国主题公园研究院”原创内容,如要引用请注明出处;如需转载,请联系小编获取授权,并标明文章来源,否则视为侵权。