作者:崔劲松、陈建立
引言
城市化的发展带来的社会功能集中化趋势,使城市商业综合体成为城市功能的重要载体。在物质极大丰富的同时,消费者迫切需要全天候高品质的多功能室内休闲娱乐空间。这种需求成为城市管理的关注点,也成为商业综合体投资者和运营商的重要议题。由传统百货和购物中心基础上发展而来的大型商业综合体,主要功能是提供购物消费,在运营的过程中逐步增添了一些康体、儿童游乐、KTV、影院等设施,由于缺乏科学和系统的设计,难以满足消费者的需求。
本文从消费变化分析开始,通过对国内外商业综合体与室内休闲娱乐空间相关文献研究,对商业综合体室内休闲娱乐空间相关理论解析,研究国内外商业综合体室内休闲娱乐空间现状。研究发现,绿色生态、以人为本、体现文化特色、新技术应用、动态设计理念、多元化风格、大众参与等是商业综合体室内休闲娱乐空间设计的发展趋势。
概述
1.商业综合体概述
百度百科对于商业综合体的解释是:“将城市中商业、办公、居住、旅店、展览、餐饮、会议、文娱等城市生活空间的三项以上的功能进行组合,并在各部分间建立一种相互依存、相互裨益的能动关系,从而形成一个多功能、高效率、复杂而统一的综合体。”
《美国建筑百科全书》综合体的定义:“由很多个不同功能的建筑,通过不同的空间结构组合而成的一座或者很多座建筑,我们把这种建筑称之为综合体建筑。它不但可以节约使用面积,缩短交通压力,还可以降低投资成本等多个优点。”
商业综合体以商业活动为中心,围绕城市商业经营,将购物、娱乐、休闲、旅游、文化、办公等需求完美地融合,包含购物中心、写字楼、酒店、公寓、现代办公楼等业态,另外有餐饮、娱乐、休闲等多种配套设施,适合更多消费层的业态丰富的大型综合体,商业综合体是一个完整的商业生态系统,各个业态相荣相生,彼此促进。
美国科尔尼管理咨询公司(Kearney)的米歇尔·布朗(Michael Brown)在其主持的报告中指出,未来的购物中心和商场,将转型为“消费者沉浸式空间”(consumer engagement spaces,CES)多功能的商业综合体。未来,商业综合体将作为一个平台,将诸多功能集合在一个平台,将各种商品和服务集中在一个空间,提供全方位的消费体验,更多的是强调体验性。
2.室内休闲娱乐空间概述
(1)休闲娱乐。休闲娱乐是一种业余生活形式,是人们在非劳动时间以各种“玩”的方式求得身心调节与放松,达到生命保健、恢复体能、愉悦身心目的的行为。科学的休闲娱乐可以有效地促进人们能量的储蓄和释放,实现人们对智能、体能的调节和生理、心理机能的锻炼需要,获得美好的心灵体验。
(2)休闲娱乐空间。休闲娱乐空间是人们在工作之余,借助器械、设施,满足健康、休闲、娱乐等一系列活动需要的以营利为目的,向公众开放的场所。
单纯的休闲娱乐活动场所,即狭义的休闲娱乐空间。广义的休闲娱乐空间是指能提供有关设施、服务或产品,以满足各种休闲娱乐经营或服务活动需求的场所,包括宾馆及休闲娱乐、餐饮、娱乐等服务性的经营场所,消费者可以实现自娱自乐、聚会、用餐、欣赏表演、学习、运动、松弛身心和情感交流的目的。
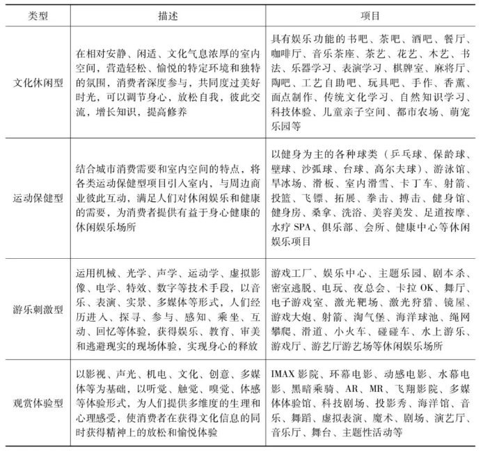
(3)休闲娱乐空间类型。从环境来看,休闲娱乐空间可分为室内和室外两个大类。如电影院、餐厅、室内乐园、多媒体体验馆、实体书店、花店、玩具吧、画展、动漫主题展、室内卡丁车场、文艺书店等属于室内休闲娱乐空间。而室外网球场、室外篮球场、室外水上乐园、过山车公园、郊野公园、极限运动、轮滑公园、赛车场、赛马场、室外游泳池、高尔夫球场等属于室外休闲娱乐空间,下表将室内休闲娱乐空间进行了分类。

室内休闲娱乐空间类型
现状及发展趋势
1.商业综合体现状及发展趋势
进入21世纪,商业综合体进入高速发展的通道,从形式、规模、管理和理论研究等方面不断取得突破,商业综合体把相互关联的饮食和娱乐等综合起来,或是一个街区,或是一组紧密的建筑群体中,以商业购物空间为中心,引入场景为主的现场沉浸式体验,与分散的空间协同作用,加强消费者的黏性,产生多重叠加的综合效益,逐步成为重要的发展趋势。
国际上有很多知名大型商业综合体案例,比如美国洛克菲勒中心、美国金丝雀码头、纽约时代广场、德国波茨坦广场、日本博多运河城等。位于巴黎城市主轴线的法国拉德芳斯,被一些专家称为世界首个城市综合体,总体设计体现了现代未来城区的多能设计思想,将庞大而繁杂的资源互相补充、互相作用,集商务、购物、生活、休闲于一体,为人们提供了一站式的完备生活,由此成为巴黎的城市次中心。位于日本东京港区东京日比谷沿线的六本木,以西方人聚集而闻名于世。六本木新城是在旧城的基础上改造而来的一座紧凑型城市,它综合了工作、生活、娱乐、学习所需的一切设施,实现人们居住、工作、游玩、休憩、学习和创造等各项功能。

法国拉德芳斯丨图片来源:网络
我国比较有代表性的商业综合体项目主要分布在一、二线城市,并在三、四线城市有所发展,北京有东方新天地、华贸中心、西单大悦城、北京国贸、北京银泰中心、北京蓝色港湾、力宝广场、盘古大观、银河SOHO、三里屯SOHO等,上海有五角广场、万达广场、新天地、白金湾滨江综合体、恒隆广场、长风大悦城等,苏州有圆融时代广场等,深圳有万象城等,南京有水游城等,武汉有世界城等,重庆有龙湖时代天街······研究发现,现代商业综合体具有越来越多的城市属性,承担着城市的部分功能,可以为人们提供包括工作、生活、娱乐、学习、健康所需的各类设施,实现人们居住、工作、学习、游玩、休闲、娱乐、度假和创造等各项功能,是人们生活和社交的场所。商业综合体的发展,改变了所在城市的消费环境,为人们提供了丰富的消费体验。同时,我国尚有大量仅限于单一购物功能的商业综合体,与人们的消费需求存在较大差距,人们需要复合、高效、多功能的商业综合体。

北京三里屯SOHO丨图片来源:网络
2.室内休闲娱乐空间发展现状
室内休闲娱乐空间是人们在特定室内空间进行公共性休闲娱乐活动的场所,室内休闲娱乐空间研究涉及文化、社会、经济、体育、艺术、工程、材料、娱乐、卫生、心理及审美等领域,是一个跨越社会科学和自然科学的多学科的研究领域。工作之余,人们需要学习、聚会、用餐、欣赏表演、参与活动、松弛身心和情感交流,各类形式各异、个性前卫、时尚潮流、配套齐全、功能完备的室内休闲娱乐活动,成为人们放松身心、恢复体能和参与社会交往的首选。目前,消费者对室内休闲娱乐活动在规模、功能、环境、健康、服务、知识性、趣味性、参与性和主题性,以及对人的精神影响等方面提出了全新的要求,室内休闲娱乐空间的功能和规模不断扩大,形式和种类不断增多。对此,设计人员需要不断丰富自己的专业知识和提升综合素质,提供符合市场需要、功能和财务准则及吸引广大消费者的设计方案。
3.室内休闲娱乐空间发展趋势
近年来,人们由对物质享受的片面追求转向对精神生活的关注和需求,人们对居住、工作、生活、健康、休闲、娱乐、学习等提出了更高的要求,室内休闲娱乐空间因其特有的优势,逐步成为人们休闲娱乐的主体场所,其发展趋势主要有以下特点:
(1)绿色生态。人们越来越关心环境,对室内休闲娱乐空间环境的科学性、设施配套、智能化和环境艺术化、人本化等指标,以及环境的舒适、美观、安全、健康、自然,有着明确的要求。设计者要合理、有效地利用资源,选用绿色的建材,利用天然采光和自然通风,引入自然景观,努力营造安全、健康、自然、和谐的休闲娱乐空间。
(2)以人为本。在进行室内休闲娱乐空间设计时,要以 “人为本源”,首先是满足人性的需求,满足人们在特定空间心理和生理的感受以及精神上的需求;其次才是如何运用技术实现。要满足空间的使用功能,使用绿色材料,创造理想的环境,注意人的情感需要,注重自然景观的再创造。
(3)体现文化特色。文化是由地域、环境、民族、历史、政治、时代所决定的,是人类知识、信仰和行为的整体,民族背景不同、地域特征不同、自然条件不同、历史时期不同有着不同的文化。室内休闲娱乐空间设计要满足使用功能的需要、设计新颖,更要体现民族化、本土化的文化特色。
(4)新技术应用。随着科技的高速发展,新型建筑材料层出不穷,新的工艺方法日新月异,新的科技产品正在迅速改变着人们的生活,人们对于新技术和新产品有着更多的期盼。设计者要积极采用节能和环保的新技术和新材料,提高项目的先进性和技术含量。
(5)动态设计理念。在室内休闲娱乐空间设计领域,“人性设计”“动态设计”“柔性设计”“潜伏设计”等设计观念不断涌现,设计者应运用全新的设计观念,认真研究功能、界面、构造、材料和施工。在选择材料和工艺时,综合考虑投资、建设、美观、运营和更新等因素反复推敲。
(6)多元化风格。投资者、消费者和设计师因各自的背景和目标的差异,在受到流行的风格或流派的影响时,很难就某一风格形成统一认识。因使用对象不同、建筑功能和投资标准的差异,室内休闲娱乐空间设计难以用一个固定的模式和风格来统一,多元化风格成为室内休闲娱乐空间设计的趋势之一。
(7)业主及大众参与。室内休闲娱乐空间面对的是各具特征的个人,消费者是真正的评判者,其消费理念和发展趋势,决定着项目被市场接受的程度。投资者与设计师、消费者有着各自不同的构想、目标和理念,业主及大众参与设计成为一种趋势,设计师须充分尊重他们对设计的功能、艺术、投资、经营、技术和体验等的要求,准确定位和把握设计细节。

图片来源:网络
参考文献:
[1] 倪敏. 基于我国商业地产发展现状的反思[J]. 安徽建筑,2017(4).
[2] 孟亚. 我国商业地产发展现状及未来发展前景探析[J]. 中国市场,2016(6).
[3] 徐仲文. 试论前期策划阶段商业地产市场分析[J]. 商场现代化,2015(1).
[4] 胡小清,王科荣. 现代城市商业综合体建筑设计分析[J]. 工程建设与设计,2020(18).
[5] 周敏玉. 现代城市商业综合体建筑设计分析[J]. 工程建设与设计,2020(15).
[6] 杨远峰. 城市商业综合体建筑设计策略与方法探析[J]. 居舍,2020(18).
[7] 陶子昕. 简评室内商业空间设计———以武汉汉口永旺购物中心为例[J]. 美与时代(上),2018(12).
[8] 周敏. 城市商业综合体建筑设计探析[J]. 中华建设,2020(12).
[9] Gilivich T., Kumar A., Janpol L. A wonderful life : experiential consumption and the pursuit of happiness [J]. Journal of Consumer Psychology,2015,25(1).
[10] 戴敏. 浅谈设计心理学在室内陈设中的运用[J]. 大众文艺,2012(15).
[11] 唐纳德·A. 诺曼. 设计心理学[M]. 北京:中信出版社,2010.
[12] 库尔特·考夫卡. 格式塔心理学原理[M]. 北京:北京大学出版社,2010.
[13] 汪雪兴. 不同阶层消费者的消费心理及营销策略[J]. 上海市经济学会学术年刊,2006
[14] 汪茹. 不同职业和收入群体的消费心理现状研究[J]. 现代营销(经营版),2021(3).
[15] 李维维,陈田,马晓龙. 西安城市旅游休闲业态空间热点特征及形成机制[J]. 地理科学,2020, 40 (3).
[16] 余玲,刘家明,李涛,等. 中国城市公共游憩空间研究进展[J]. 地理学报,2018, 73 (10).
[17] 于长明,张天尧. 世界城市游憩空间规划经验及对北京的启示[J]. 规划师,2015, 31 (8).
[18] 陈渝. 城市游憩空间的发展历程及类型[J]. 中国园林,2013, 29 (2).
[19] Zhang M. L. Design elements of urban children's recreational landscape space based on genius loci [J]. Journal of Landscape Research, 2016(4).
[20] 孟祥庄,周甜,秦铭泽. 社区公园儿童攀爬娱乐设施设计[J]. 沈阳建筑大学学报:社会科学版,2017, 19 (6).
[21] Zhang Y., Feng L. Evaluation and optimization of children's recreational center in ruban green public space based on AHP-TOPSIS [J]. Journal of Applied Sciences, 2013, 13 (6).
[22] 王艳婷,李欣. 城市中儿童户外游戏空间及设施的设计与研究[J]. 包装工程,2014, 35 (24).
[23] Iltus S., Hart R. Particpatory planning and design of recreational spaces with children [J]. Architercture & Comportement/architecture & Behaviour, 1994, 10 (4).
[24] 扬·盖尔,比古特·斯娃. 公共生活研究方法[M]. 北京:中国建筑工业出版社,2016.
[25] 刘丽丽. 城市公共空间居民满意度评价指标及分析[J]. 城市问题,2012 (7).
[26] 倪春洪. 基于特殊群体生活需求的城市公共空间导视系统设计[J]. 包装工程,2015, 36 (8).
[27] 彭一刚.建筑空间组合论[M]. 北京:中国建筑工业出版社,1998.
[28] 王娟,皆非. 进化美学的起源及其与进化审美心理学的辨析[J]. 北京林业大学学报 (社会科学版),2012, 11 (3).
[29] 尤哈尼·帕拉斯玛. 肌肤之目:建筑与感官[M]. 北京:中国建筑工业出版社,2016.
[30] 梁志霞,毕胜. 基于城市功能的城市发展质量及其影响因素研究——以京津冀城市群为例[J]. 经济问题,2020 (1).
[31] 杨·盖尔. 交往与空间[M]. 北京:中国建筑工业出版社,1992.
[32] 西出和彦. 人体隐含着的量度——人类环境设计的行为基础[J]. 陆伟,吴晓东,译,建筑学报,2009 (7).
[33] 林波,赵慈宁. 商业景观环境设计中的特殊性与矛盾性研究[J]. 装饰,2006 (5).
[34] 王迪. 浅谈人体工程学在建筑室内设计中的应用[J]. 科技传播,2010 (24).
[35] 王敏,江荣灏,朱. 人文地理学的“视觉”研究进展与启示[J]. 人文地理,2017, 32 (3).
[36] 肖婵,张龙. 现代城市景观设计中地域文化的运用分析[J]. 现代园艺,播,2016 (23).
[37] 张叶. 地域文化在园林景观设计中的应用探究[J]. 现代园艺,2021 (9).
[38] 日本建筑学会. 光和色的环境设计[M]. 刘南山,李铁楠,译. 北京:机械工业出版社,2006
[39] 王庆. 室内照明设计与光环境艺术[J]. 现代装饰(理论),2015 (6).
[40] Mark Karlen, James R. Benya, Linghting design basics [J]. NewJersey: John Wiley & Sons, inc, 2004.
*本文为“中国主题公园研究院”原创内容,如要引用请注明出处;如需转载,请联系小编获取授权,并标明文章来源,否则视为侵权。