作者:陈彦婷、楼嘉军
引言
成功的产品设计必须回到问题的根本,即研究人和他们的生活方式。旅游业作为典型的 “无边界”产业,以人为本的设计理念早已构成旅游产业的核心竞争力,而旅游产品所呈现的形式与内涵也将引领旅游产业的整体发展。全面建成小康社会后,旅游已然成为人民追求美好生活的刚性需求,加之后疫情时代,线上线下的旅游新业态加速融合,大众旅游消费诉求也顺势从低层次、单一性向高品质、多样化转变,由传统观光模式逐步走向休闲度假、主题定制、沉浸体验等消费市场。因此,把握当代游客对旅游资源的审美需求,刻画人本视角对旅游行为的规律特征,洞悉下沉人群对旅游产品的感知差异,是目前旅游市场韧性复苏和同质竞争中,助力旅游目的地开展精准营销、运营社群标签、塑造品牌形象的制胜法宝。
自2018年中央与地方的文化和旅游系统相继挂牌,到党的二十大报告明确提出:“坚持以文塑旅、以旅彰文,推进文化和旅游深度融合发展”①。无疑是对“诗和远方”的融合路径、价值内涵、集成转化等方面提出了进阶的发展要求。而主题公园作为可以将文化和旅游有效融合的特殊模式,是区别于自然风景的人造旅游资源,其依托于一项或多项主题和创意,通过塑造与主题文化相契合的空间环境来吸引具有各种不同旅游和休闲娱乐需求的游客。显而易见,主题公园是一个城市公共文化空间的重要组成部分,也是新时期推动文旅产业深度融合发展的关键环节和重要平台。因此,如何更好地可视化到访游客群图、刻画游客视角下的情感认知和主题公园形象,对主题公园的可持续发展决策具有重要的研究意义。
随着互联网技术的飞速发展,越来越多的旅游者选择出游前在各大旅游网站搜索相关目的地信息进行决策,旅行结束后再将自己的所见所闻分享在网络虚拟社区,多元媒体形式的兴起为游客拓宽了发声渠道,而海量数据也以结构化或半结构化的形式存留下来,开启了 “大数据视角”下的研究。大数据的普及与推行提供了多样且真实的数据来源,能显著提高预测精度,弥补了传统数据频度低、实时性不足等缺陷,同时,海量数据有利于弱化个体干扰以体现群体共性,通过洞察需求方的共同需求而提高产品策划的匹配度。因此,本文将在以人为本的设计视角下,选取主题公园作为研究对象,引入大数据的技术和方法,对到访主题公园的游客画像体系进行构建和刻画,提炼游客基本信息、行为偏好及心理感知,全方位、多视角地挖掘现存问题,为本土主题公园的管理和营销提供参考意见,以期提升游客的旅游体验,促进旅游目的地的可持续发展。
文献综述
游客画像,衍生于阿兰·库珀(Alan Cooper,2004)提出的用户画像概念,他强调用户画像是建立在海量数据之上,构建而成的集合特定人群(一类人)的行为特征和动机的虚拟人物形象。具体来说,游客画像就是以真实购买并体验旅游产品或服务的游客数据为基础,借助数学建模抓取游客来源、性别结构、年龄构成等结构性静态数据,同时,将旅游行为、消费偏好、心理感知等非结构性动态数据抽象成标签,待完整性重构后,形成虚拟的全方位、立体感的游客模型。
目前,用户画像被广泛应用于各个领域。舒尔茨等(Geyer-Schulz et al.,2003)为减少读者检索和评估图书的成本,同时便于图书管理员进行用户维护和馆藏分类,提出了一种基于读者随机购买图书行为画像的关联图书推荐服务体系。朱等(Zhu et al.,2018)将用户阅读行为和新闻热度等多角度纳入考量范围,计算用户对历史新闻的偏好程度,同时兼顾用户短期和长期偏好,提出动态的新闻推荐方法,以此显著提高推荐效果。曾建勋(2017)通过对互联网用户的网络痕迹信息进行分析,将用户的属性、行为和偏好联结起来组合为用户画像,可以更好地认识网络中的用户、改善网络信息组织、发现信息传播规律、实施精准信息服务,为用户提供更好的信息服务体验。许鹏程等(2019)提出在数据驱动下,从自然、兴趣、社交等多维度构建多层级、立体化的数字图书馆用户画像模型,为数字图书馆实现精准服务提供新动能。
具体到旅游行业来看,杨等(Yang et al.,2015)借助搜索引擎数据,预测中国热门旅游目的地的游客数量。拉维等(Ravi et al.,2016)利用社交网络数据来完善个性化的旅行推荐系统,使其具有更好的预测和更高的准确性。闫等(Yan et al.,2018)基于多个社交媒体平台的视角下,探讨游客旅游体验四个阶段的情绪倾向与其在社交媒体发布内容之间的关系,结果表明,带有积极情感的游客倾向于社交媒体上分享他们的旅游体验,反之,带有消极情感的游客则更偏向于在综合性旅游网站上发表评论。张妍妍等(2014)首次提出 “旅游数字足迹”概念,通过游客留在网络上的游记、照片和其他痕迹提取时空信息,并结合社会网络分析法,总结我国西安国内散客旅游流时间及网络结构特征。单晓红等(2018)以在线评论数据为基础,从用户信息属性、酒店信息属性和用户评价信息属性三个维度构建用户画像模型的概念模型,为酒店了解用户需求,开展精准营销提供决策依据。刘建平等(2018)先通过对国内亲子游消费者的大数据报告为互联网亲子游用户画像,后经IPA分析对用户画像信息进行再加工,分析用户画像每一标签的对比情况并对用户画像各标签的需要重视程度进行排序,为互联网亲子游服务提供调整策略。
综上所述,以往国内外学者通常只选用单种数据源进行游客画像研究,综合多源旅游数据形成的游客画像分析在学术界存在一定空白。此外,相较于其他行业,旅游业主要以识别和刻画游客性别、年龄、行为等基本信息为主,对于游客数据背后的隐性信息及内在关联挖掘不够。因此,本文将基于前人的研究成果引入旅游凝视、心理图示、人格特质等相关理论,结合搜索引擎、文本游记、行程照片等多源数据,从中抽象出游客标签,并利用这些标签特征挖掘游客的意向感知与兴趣偏好,助力本土主题公园完成从迎合市场到领导市场的主动转变。
研究基础
1.研究对象
海洋主题公园,顾名思义是依托海洋资源为优势的主题公园,它是集海洋生物展示、海洋环境科普、海洋文化传播等功能于一体,且能同时满足游客观光、游憩、体验等需求的休闲娱乐场所。据此,海洋主题公园往往占地广、投资多、维护难、海洋科普性强,相较于普通的游乐型主题公园,其更能给全年龄段游客带来不可替代的游乐体验。因此,本文将聚焦在我国海洋主题公园发展中极具代表性的海昌海洋公园集团,对到访游客画像进行具体分析,剖析相关经营管理问题,助力提升服务质量。过去20年间,该集团先后在大连、青岛、重庆、成都、天津、上海、三亚、武汉及烟台等地建设了8座海洋主题公园、2座综合娱乐主题公园,成为中国最大的海洋主题公园运营商,累计接待游客超1亿人次②。其中,上海海昌海洋公园是在海昌海洋公园控股有限公司旗下海洋主题公园中占地面积最大、极地海洋动物种群最多的一座,海昌集团试图将其打造成世界级的最先进的第五代海洋公园,使之蜕变为“国际级海洋文化旅游旗舰项目”。故此,本文最终选取上海海昌海洋公园作为研究对象。
上海海昌海洋公园于2018年10月1日启动试运营,并于11月16日正式开园,主要客群为我国长三角地区的亲子游客及年轻游客。园内设有人鱼海湾、冰雪王国、极地小镇、海洋部落、海底奇域五大主题区,分别由6个动物展示场馆、3个大型动物互动与表演场、10余项游乐设施设备、以及2个大型高科技影院等组成(见图1)。与此同时,主题公园配套 “国内首个邮轮概念海洋主题度假酒店”上海海昌海洋公园度假酒店和 “全国首个奥特曼酒店”上海海昌奥特曼主题酒店,其中,“全球首个奥特曼主题娱乐区”于2022年7月30日正式启幕,共同组成集 “吃、住、游、娱、购”于一体的沉浸式体验区,上海海昌海洋公园也由此正式进入奥特曼主题娱乐区2.0时代。

图1:上海海昌海洋公园俯瞰图丨来源:上海海昌海洋公园官网
2.研究方法
考虑传统的统计数据和问卷调查无法全面、准确、及时地反映客群特征,得到的研究结果往往在完整度与深入度上存在一定欠缺。因此,本文基于旅游大数据发展背景,将一次旅游活动分为前、中、后三个阶段,利用海量多源大数据有效构建游客画像,准确掌握潜在游客特征,精准定位偏好本土海洋类主题公园的游客需求和感知。
旅游活动前期选取搜索引擎数据。通常情况下,旅游者在决策旅游目的地前,会对各种备选地进行过滤和筛选,在这个评估过程中,旅游者一般选择搜索引擎来深入了解有关目的地的一些细节性信息,进而为实际旅游过程做好充分准备。百度指数则是以百度海量网民行为数据为基础的数据分析平台,是当前互联网乃至整个数据时代最重要的统计分析平台之一。因此,本研究以百度引擎搜索数据为定量数据,探寻网络用户对上海海昌海洋公园的关注度情况,并结合用户性别、年龄、地区等人口统计学特征数据,提取潜在目标游客主要的旅游偏好、关注焦点和既有感知印象,以期为主题公园未来发展建设与调整提供指南。
旅游活动中期选取游客在线评论文本数据。在Web2.0时代下,越来越多的旅游者愿意在公共网络上分享其出游经历,这是在对旅游目的地充分感知后,经过思考和语言组织表达出来的思维内容。同时,相较于较长篇幅的游记、攻略等文本,评论类文本通常较为简短且集中,内容结构较为统一,作者情感较为稳定。经综合考虑,本研究选择国内影响力较大的OTA平台——携程作为文本评论数据源,借助Python工具对在线文本评论进行数据采集,对数据清洗后,使用ROST CM6.0软件对数据进行词频、语义网络分析,侧面刻画游客对上海海昌海洋公园的形象认知。
旅游活动后期选取用户生成内容(user generated content,UGC)图片数据。对于旅游者而言,旅游凝视是一个将物像转化为视像进而依托价值观与个人偏好形成心像的过程,能够直观反射旅游者眼中的兴趣焦点。而马蜂窝平台作为一款主打展示旅游攻略及游记的在线平台,在 “分享”和 “记录”两个方面做的尤为出色,为旅游者的发声表达提供了一个较有影响力的 “舞台”。所以,本研究选取马蜂窝网站,借助八爪鱼软件采集上海海昌海洋公园游客在游记中上传的图片数据,后引入隐喻抽取技术(zaltman metaphor elicitation technique, ZMET),结合旅游者在游记中的描述,使用NVivo 11.0软件对图片中的内容进行编码,进而还原旅游者在凝视视角下感知到的上海海昌海洋公园典型意象元素的内在含义。
最后,综合多源数据聚类形成的特征信息深度描绘上海海昌海洋公园游客画像,通过共识数据相关性来明确游客的真实感知与主观反馈,归纳总结本土主题公园发展问题,进一步提出相关对策建议。
研究结论
1.游客人口统计学特征
在百度指数中设定 “上海海昌海洋公园”为关键词,搜索时间为2018年10月1日(上海海昌海洋公园试营业日)至2023年7月31日,检索发现上海海昌海洋公园的国内潜在旅游市场集中度较高,且在地理分布上呈现显著的由近及远距离衰减规律。整体来看,网络用户人群所属区域关注度分别由华东、华北地区向华中、西南地区断层削弱,主要关注省份集中在长三角三省一市和北京市,其中上海用户占比最高,搜索指数远超第2名的江苏省2倍多,另外,也有少数潜在客户群位于京津冀地区和珠三角地区等区域。具体来看,在江苏省潜在客群中,紧邻上海的苏州市、南通市、无锡市、南京市、常州市等用户彰显更高的关注度,在浙江省潜在客群中,综合实力较强的杭州市、嘉兴市、宁波市、温州市、金华市等用户具有更高的搜索指数,可见 “三小时旅游圈”、交通便利度、文化相似性等因素是潜在客群在决策是否选择上海海昌海洋公园作为旅游目的地时的必要条件,因此,相邻省市和社会经济发展水平较好城市是未来上海海昌海洋公园着重营销宣传和推广的目标区域。此外,与同在上海的全球主题公园代表之一的上海迪士尼乐园的搜索热度进行对比,不难发现,尽管两家主题公园的潜在客群地区分布大致相同,均以长三角地区为核心向南北两极衍生,但是网络用户对上海迪士尼乐园的关注度明显持久、辐射更广、逐步递减,这也是上海海昌海洋公园在日后发展中亟须思考的问题,如何在原有客群基础上共享近悦远来,让海昌IP成为上海旅游的必打卡地。
年龄结构上,首先对上海海昌海洋公园感兴趣的潜在游客进行统计,以30-39岁的中青年人群为主,占比55.07%,该年龄段人群大多成立了家庭,拥有一定的经济基础和可自由支配的闲暇时间,出游时往往以家庭为单位,热衷参加互动体验感强、寓教于乐性高的旅游活动,这一点符合上海海昌海洋公园吸引亲子家庭及年轻游客的目标定位;其次是40-49岁的游客,占比 21.33%,该年龄段人群通常选择组团、包价旅游,信息来源也多为旅行社或口碑推荐,在此前提下,他们仍对上海海昌海洋公园表现出较为高涨的网络关注度,搜索占比甚至超越20-29岁的青年群体,说明这是上海海昌海洋公园在未来发展中不可小觑的潜在客群;而19岁以下和50岁以上年龄段人群由于没有稳定的经济收入、获取旅游信息渠道受限等原因,对上海海昌海洋公园的网络关注度占比相对较少(见图2)。

图2:上海海昌海洋公园搜索指数年龄分布
性别结构上,女性对上海海昌海洋公园的关注热度高于男性,其中女性占比为60.69%,男性占比为39.31%,这与全网用户的男女比例形成较大反差。同时,有数据显示,上海迪士尼度假区、武汉欢乐谷、上海海昌海洋公园、珠海长隆海洋王国等园类景区稳居女性热门目的地榜单之列。可见女性逐渐成长为主题公园旅游消费的决策者,而上海海昌海洋公园如何抓住这一时代浪潮,从产品和服务供给侧入手,拓展“她旅游”空间,释放“她消费”潜力,开创“她时代”格局,将成为更新迭代的重要转折点(见图3)。

图3:上海海昌海洋公园搜索指数性别分布
2.游客心理感知特征
首先,利用Python网络爬虫工具,在携程网站上共采集关于上海海昌海洋公园2721条有效评论,采集时间截至2023年7月 31日,并使用Jieba分词器对文本数据进行预处理。其次,运用词频-逆文档频率算法(TF-IDF)计算得出每条评论中特征高频词的得分。最后,引入ROST CM6.0软件中的社会网络和语义网络分析功能将高频特征词在游客评论文本中两两共同出现的次数进行语义网络图绘制,实现对游客评论文本数据的概念化处理。
(1)词频分析
将提取计算后的词频文件导入微词云分析工具生成标签云图,进而探寻到访游客对上海海昌海洋公园的心理认知情况,图中的词语字体越大代表该词汇出现的频率越高,在游客体验中的重要性也就越高。如图4所示,排名靠前的5位分别是“表演”“孩子”“排队”“小朋友”和“海洋”。首先,“表演”在评论中被提及次数最多,“一天内看完所有表演”“跟着攻略刷完一圈表演”“海昌海洋公园值得看的表演”等话题引发热议,可见表演项目是上海海昌海洋公园的主要吸引物和核心竞争力,而 “打卡”所有表演极有可能成为激发游客做出旅游决策和反复前往的动机之一,也是游客对海洋类主题公园最主要的感知之一。其次,通过 “孩子”和 “小朋友”可以初步反映出到访上海海昌海洋公园的主要客源群体多为携带小朋友的亲子家庭,这一点符合海昌海洋公园最初的客群目标设定,也为主题公园日后的营销管理提供现实参考依据。最后,“排队”一方面说明上海海昌海洋公园的人气之高,另一方面也侧面反映出游客游玩时所处环境的拥挤程度,合理的分流疏导对提升游客满意度和体验舒适度显得至关重要。此外,“海洋”是上海海昌海洋公园的主题所在,也是区别于其他游乐型主题公园、的特征标签,高频次的被提及说明主题公园营造出的 “海底世界”在游客心理感知中的浸润程度非常高。

图4:携程用户对上海海昌海洋公园评价文本词云图丨来源:笔者使用微词云工具绘制
为便于分析,将最高频关键词 “表演”权重设置为1,出现频率最低的关键词是“身高”“滴水湖”“不便”等,权重均为0.0129。经计算,所有关键词权重的均值为0.0547,因此 选取均值以上的73个关键词进行分析,如表1所示。

在此基础上,再将数据文本进行分类,根据词的特征分为旅游资源、特色要素、旅游设施及服务、旅游体验及评价四大类,进一步分析游客对上海海昌海洋公园的心理感知。如表2所示。将上述已经进行分类的评价性、描述性的词语分类进一步细化,构建二级分类模式,最终形成简化分类的文本资料内容。

其中,就旅游资源而言,“海昌”“园区” “漂流” “缆车” “场馆”等是高频词汇,表明海昌集团在本土主题公园中的品牌效应是吸引游客前往旅游目的地的首要因素,同时主题公园内特色园区、游乐设施、表演场馆等也是游客非常看重的旅游吸引物,可见在大型综合类主题公园中,娱乐性是促发游客产生感知的第一要义。在特色要素中,“表演” “海洋” “动物” “巡游” “海底”等是高频词汇,从中可以看出,观看动物表演、花车巡游、巨幕影院等演出类项目是游客选择上海海昌海洋公园时首当其冲的游玩目标,因此演艺活动的品质度和趣味性都是影响游客感知的重要因素,同时,海豚、企鹅、水母等海洋元素也被游客频繁提及,且基本覆盖主题公园中所有特色海洋生物种类,充分体现出上海海昌海洋公园的海洋特性和科普功能。在旅游设施及服务方面, “设施”“服务”“酒店”“门票”“餐厅”等是高频词汇,根据上海海昌海洋公园自身定位,以家庭为单位出游的游客是其主要目标群体之一,所以主题公园内的基础设施要兼顾老年游客和儿童游客的特殊需求,以此来不断提升游客感知满意度和重游率,另外,高频词“酒店”“餐厅”反映了游客对住宿和餐饮的极高关注,而度假区内对旅游要素的一体化集聚大大增加了游玩便利度。但值得注意的是,游客在评论中反复提及“门票”一词,却鲜有涉及“购物”消费的,说明门票依然是游客的最大支出之一,而购物份额的占比始终处在低位。在旅游体验及评价上,“孩子”“排队”“好玩”“值得”“体验”等是高频词汇。首先,“排队”“时间”“小时”等高频词折射出上海海昌海洋公园在假期、周末等客流高峰期面临的“排队”难题,热门项目可能需要等候数“小时”才能进入,这对携带“孩子”的家庭游客提出了巨大挑战,而作为亚洲旗舰型海洋主题公园,需要在面对超大客流压力下,对分流控制、合理疏散、安全保障等方面具备高级别管理,其次,从“好玩”“精彩”“刺激”等高频词可以看出,在游客游玩体验中整体感知普遍是积极的、愉悦的,另外,“下次”一词也充分说明上海海昌海洋公园具有较高的游客忠诚度。
(2)语义分析
根据高频特征词在同一文本中同时出现的次数形成语义网络图进行节点中心性分析,可以直观地反映出高频特征词之间的语义结构和相互关系。其中,词间连线是对词汇关联的直观表现,连线的密集程度表现了某词与其他词间的关联程度即词汇的中心程度,从而使语义网络呈现出一种 “核心—边缘”的结构,连线箭头的指向则表现了词的延伸方向。
游客文本评价聚类如图5所示,包含42个节点、404条边,构成6个聚类子群,整体呈现总核心层—次核心层—边缘层三层结构。进一步根据各节点数据指标找到游客对上海海昌海洋公园评价的核心影响因素,并按照聚类子群解读如下:总核心层是 “表演”,共构建语义120次,成为重要的中心节点,再次说明上海海昌海洋公园的演艺活动质量是游客在游体验过程中关注度较高且感受最深的认知对象,这也是本土海洋类主题公园区别于其他游乐型或者文化型主题公园的重要表现形式,更是上海海昌留住游客的核心所在;次核心层是“时间”“排队”“项目”“海洋”“小朋友”等,表明除表演之外,游乐项目、海洋元素也是游客关注较多的旅游吸引物,展现了游客体验的具体内容,与此同时,游客在上海海昌海洋公园游览的过程中, “排队”贯穿了旅游活动的整个过程,且常常与表示时长的词语连接,说明数小时的排队对游客印象感知造成了一定冲击,对于携带 “孩子”的家庭游群体而言,配套设施的便利程度在游客体验感知方面会有非常重要的影响;边缘层由名词性词组“企鹅”“海狮”“美人鱼”等和形容词词组“好看”“热情” “精彩”等组成,一是进一步细化了旅游吸引物的内容,基本涵盖了上海海昌海洋公园几大知名项目,反映出游客对项目的多样性、丰富性都提出了一定的要求;二是情绪特征词与旅游设施和旅游服务的关联性较高,反映出游客对上海海昌海洋公园游玩的关注倾向和体验感受。

图5:携程用户对上海海昌海洋公园评价文本语义
3.游客兴趣偏好特征
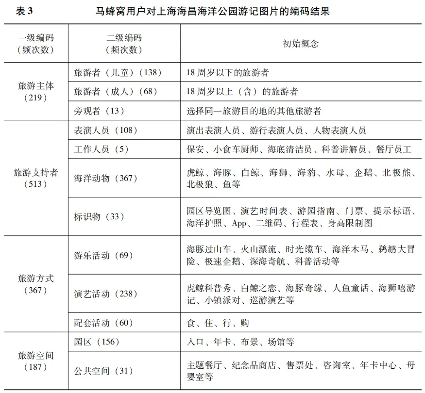
在研究游客兴趣偏好特征上,本文聚焦UGC中的图片数据,选取马蜂窝平台用户在旅游结束后上传的游记内容,采用阅读游记、收集图片、进行编码的隐喻抽取技术方式,即先将图片导入NVivo11.0,结合摄影作者对图片的文字说明,再选定图片中出现的相关符号,提炼概念,完成编码。当所有数据收集完毕,意味着初始编码工作完成,在进行二次编码时,要不断与已有编码进行对比,对编码不断做出合并、重组等调整。本次数据采集利用八爪鱼工具,在马蜂窝网站上共抓取37篇关于上海海昌海洋公园的有效游记,采集时间截至2023年7月31日,删去游记中重复、非亲自拍摄的图片后,共获得有效图片998张,归为60个初始概念,随后遵从“自下而上”的原则,对零散的初始概念进行提炼、归类,最终得到12个二级编码节点,4个一级编码节点。具体编码结果如表3所示。

从旅游主体来看,这一节点下有旅游者(儿童)、旅游者(成人)和旁观者3个二级节点。由三者的频次数可得,儿童旅游者(138)是游客在游览上海海昌海洋公园时最为关注的旅游主体,其次是成年旅游者(68),最后是旁观者(13)。一是由于很多低幼儿童无法达到游乐型主题公园游乐设施的身高要求,同时由于年龄较小也无法真正理解文化类主题公园的内涵,家长往往会首选海洋类主题公园。二是在抓取到的37篇游记中,有72.97%的游客群体是亲子家庭出游,而兴趣感知常常与游客的家庭角色和选择偏好有关,作为拍摄者的父母总是会将更多的精力和关注点放在孩子身上,因此在家庭游客群体中,记录孩子的快乐瞬间成为常态。
从旅游支持者来看,根据支持者的支持内容分为表演人员、工作人员、海洋动物和标识物四大类,首先,表演人员(108)和海洋动物(367)博得游客更多的关注。经过细分之后,不难发现由于动物表演存在一定的特殊性,表演人员和海洋动物往往同时出现在图片中,初步可以窥探出人与动物交融互动的场面深受游客喜爱。其次,被拍摄较多的是巡游演艺中的人物表演人员,因为游客往往喜欢与自己喜爱的人物(动物)形象合影留念,而这种表演者通过穿戴主题服饰和游客互动的模式可以很好地增强体验感、提升幸福感、获得满意度。同时,标识物多次出现在游客评论图片中的现象也不容忽视,有力说明了导览图、演艺时间表、观赏标语等便于开展旅游活动的细节元素也是游客非常在意的关注点。
从旅游方式来看,按照活动内容的不同分为游乐活动、演艺活动和配套活动,其中,演艺活动(238)以最高频次成为游客主要的活动方式。由于表演类活动具有较强科普性,又能增加主要目标客群(儿童)和海洋生物近距离互动的趣味性,再次印证了虎鲸科普秀、白鲸之恋、人鱼童话等视听触觉全方位沉浸式演出是游客到访上海海昌海洋公园的首选。在游乐活动中,有关时空缆车、4D电影、水母科普等图片的占比较多,说明全家参与、体验平和、寓教于乐的游乐项目是上海海昌海洋公园的另一大吸引物。在配套活动中,涉及食、住、行、购三类细分要素,其中,“食”的占比居首,“住”次之,“购”列后,“行”位末。“企鹅”“北极熊”等带有动物元素的特色餐食备受追捧,另外,选择入住上海海昌海洋公园度假酒店的游客也不在少数,说明主题公园中的配套服务必不可少,其带来的溢出效应不容小觑。
从旅游空间来看,依据空间功能将其划分为园区和公共空间,通过图片节点数可知,可进入性最高的园区(156)是游客最喜欢记录并最为关注的。剖析园区的图片,可将其再细分为入口、场馆、布景等。值得注意的是,游客与上海海昌海洋公园入口的合影占比最高,可见大多数游客习惯于对主题公园形象的持续凝视,也进一步凸显出塑造文化IP对于破局主题公园发展的重要性。另外,节庆时期的主题布景也是游客的关注重点,如红色灯笼、万圣节南瓜、新春庙会等,足不出“沪”就能体验本土文化、遇上各国风情也是旅游过程中的加分项。
对策建议
1.抓牢细分市场,塑造 “近悦远来”磁场
从本文的游客画像分析中可以看出,近年来女性群体几乎是家庭旅游消费的主要决策者,无论是以闺蜜游为主导的女生,或是以伴侣游为诉求的妻子,还是以亲子游为目的的妈妈,她们正逐渐成为各大主题乐园背后最大的 “甲方”。所以,对于本土主题公园而言,如何抓住女性游客的眼球,甚至持续提升对于女性游客的吸引力是至关重要的。应从不同家庭生命周期女性的消费心理入手,紧密对接女性市场对旅游细节和体验的个性化需求,给主题旅游产品植入适量情绪价值,渲染能够 “出片”的烟火气氛围。同时,本土主题公园还存在辐射距离较短的问题,即有效半径为周边200-300公里范围内的区域(自驾)或者高铁1-2小时城市圈。对于迪士尼、环球影城、乐高乐园等全球性主题公园,打卡世界上的每一家公园是粉丝们的心愿清单,相较之下海昌海洋集团作为亚洲最大海洋公园运营商,虽在全国范围内广泛布局,先后落子环渤海、成渝、长三角等国内主要经济圈,但从上海海昌海洋公园游客画像来看,主要客群主要稳定在江浙沪地区,缺乏一定的品牌联动效应。后续应培育系统服务体系,创新系列主题开发,推进下沉市场推广,给游客带去相同的“服务”,带来不同的 “感受”,不断提升“重游率”,开辟“新游率”,让本土主题公园也能成为“必打卡地”,最终实现对城市品牌的反哺营养。
2.放大演艺特点,打造 “寓教于乐”场景
从本文的游客偏好分析中可以看出,在主题公园里看表演、赏演出、蹲巡游已经成为众多游客的一个 “自选动作”,同时,青年游客比较注重主题公园演艺活动的主题和气氛,更希望活动具有地域、季节、人物等主题指向性,而父母型游客则在选择亲子游时就会考量演艺活动对孩子的教育功能实现与否。因此,在文旅深度融合背景下,本土主题公园应捕捉演艺活动的闪光点,助力主题公园可持续发展,实现溢出效应最大化。一是合理规划演艺活动路径,根据的园区整体布局与主题特色,引入全域演艺理念,对全局进行以 “大而全”为主、“散而美”为辅的系统提升,以此来提高主题公园及游客双方的观演效率,在潜移默化中散播演出项目知名度;二是不断提升活动内容引力,在确保演艺内容原创性和独特性的前提下,本土主题公园还应洞悉观察不同年龄段游客的需求偏好,适时融入节气、非物质文化遗产等中国传统特色文化,对内容持续更新和二次创作,凸显演艺活动的知识性和价值性,与各层级游客产生情感共鸣;三是逐步增强沉浸互动体验,首先可以借用AR、VR、元宇宙等高科技手段,在演艺硬件场景中构造表演张力,其次可以借鉴迪士尼公司的 “全员演艺”理念,在演艺软件角色中激发自主参与,最后可以借助吃、住、行、游、购、娱等旅游相关元素,在演艺体验长尾中实现基因再造,通过全方位“沉浸式”的演艺环境构建,强调游客参与互动体验,最终形成主题公园良好的体验感受和传播口碑。
3.赋能主题IP,锻造 “快乐经济”消费
从本文的游客感知分析中可以看出,在主题公园发展中,文化是有力支撑,IP是流量入口,创意文化IP有助于主题公园实现多元消费结构收入、打通产品核心和周边领域、培养忠诚游客群体,在市场竞争中形成绝对壁垒,锻造价值。而在近几年本土主题公园的发展中,始终面临着国外IP占据大量市场份额、国内IP缺少热度或处于弱势的困局,因此,通过模式创新实现引流也是一种现实选择。例如,后疫情时代下,全面转入轻资产运营的海昌海洋公园在上海园区引入知名IP——奥特曼,联合打造主题娱乐区,顺势推出主题 “盲盒酒店”,一系列举措备受市场关注,全力提升“二消”频率。当然,IP不是执念,应是底座,参考迪士尼、环球影城、乐高乐园等,都是先有了米老鼠、哈利波特、积木玩具等耳熟能详的IP后才应运而生了主题公园,由此可见“勇气”“友爱”“担当”等能让全世界人形成快乐共识的价值观才是IP流量的文化密码。在此形势下,本土主题公园应厘清独具优势且接受度高的潜在IP文化,孵化大众喜好且情感同频的衍生IP产品,依靠“快乐经济”打造主题乐园持续赢利的“蓝海”与“长尾”。
①习近平. 高举中国特色社会主义伟大旗帜 为全面建设社会主义现代化国家而团结奋斗——在中国共产党第20次全国代表大会上的报告[M]. 北京:人民出版社,2022.
②俞雪婷. 上海海昌海洋公园游客满意度研究[D]. 上海:华东师范大学,2022.
参考文献:
[1] 阿德里安 · 福蒂. 欲求之物:1750年以来的设计与社会[M]. 北京:译林出版社,2014:283.
[2] 保继刚. 深圳、珠海大型主题公园布局研究[J]. 热带地理,1994(3):266-272.
[3] 刘建平,伍美娟,衣少娜等. 基于IPA分析法的互联网亲子游用户画像研究[J]. 湖南理工学院学报(自然科学版),2018,31(1):69-75.
[4] 卢卓君,端木山. 基于发展模式演变的第四代海洋主题公园规划探索——以青岛康大海洋公园规划设计为例[J]. 中国园林,2016,32(1):38 -42.
[5] 任武军,李新. 基于互联网大数据的旅游需求分析——以北京怀柔为例[J]. 系统工程理论与实践,2018,38(2):437 -443.
[6] 单晓红,张晓月,刘晓燕. 基于在线评论的用户画像研究——以携程酒店为例[J]. 情报理论与实践,2018,41(4):99-104,149.
[7] 许鹏程,毕强,张晗等. 数据驱动下数字图书馆用户画像模型构建[J]. 图书情报工作,2019,63(3):30-37.
[8] 杨晗,刘家麟,黄园园. 恒北村潜在游客画像分析及旅游辅助策划[C]//中国城市规划学会,成都市人民政府. 面向高质量发展的空间治理——2021 中国城市规划年会论文集(05 城市规划新技术应用)[M]. 北京:中国建筑工业出版社,2021.
[9] 俞雪婷. 上海海昌海洋公园游客满意度研究[D]. 上海:华东师范大学,2022.
[10] 曾建勋. 精准服务需要用户画像[J]. 数字图书馆论坛,2017(12):1.
[11] 张立明. 中国海洋主题公园的发展历程及趋势[J]. 旅游规划与设计,2013(4):82-89.
[12] 张妍妍,李君轶,杨敏. 基于旅游数字足迹的西安旅游流网络结构研究[J]. 人文地理,2014,29(4):111-118.
[13] Cooper A. The Inmates are Running the Asylum: Why High -Tech Poducts Drive Us Crazy and How to Restore the Sanity [M]. New Jersey: Sams Publishing,2004:261.
[14] Geyer Schulz Andreas, Neumann Andreas, ThedeAnke. An Architecture forBehavior - Based Library Recommender Systems . Information technology & libraries,2003,22(4):165 -174.
[15] Kambata K, Kollias G, Kumar V, et al. Trends in Big Data Analytics [J]. Journal of Parallel and Distributed Computing, 2014,74(7).
[16] Ravi L, Vairavasundaram S. A Collaborative Location Based Travel Recom-mendation System thrugh Enhanced Rating Prediction for the Croup of Users [J].Computational Intelligence and Neumscience, 2016:1-28.
[17] Yang X,Pan B, EvansJA, LvBF. Forecasting Chinese tourist volume withsearch engine data [J].Tourism Management, 2015,46(2):386 -397.
[18] Yan 0, Zhou S,Wu S. The influences of tourists'emotions on the selectionof electrnic word ofmouth platforms [J].Tourism Management, 2018, 66(6 ):348 -363.
[19] Zhang J. Big Data and Tourism Geographies-an Emerging Paradigm for FutureStudy? [J]. Tourism Geographies, 2018:1-6.
[20] Zhiliang Zhu, Deyang Li, Jie Liang, Guoqi Liu, Hai Yu. A Dynamic Per-sonalized News Recommendation System Based on BAP User Profiling Method [ J].IEEE ACCESS,2018(6):41068 -41078.
*本文为“中国主题公园研究院”原创内容,如要引用请注明出处;如需转载,请联系小编(微信号:ctpi8899)获取授权,并标明文章来源,否则视为侵权。