联系电话:021-65060586

在线咨询: 点击这里给我发消息

主题公园创新前沿 ——2024中国主题公园研究院理论与实践文集


浅析主题公园的微创新能力体系

作者:凃国勇

引 言

随着近十年微创新概念的提出,微创新已在很多行业获得了实践并取得了一些效果,但微创新在主题公园中的应用和研究尚属罕见。本文在对“微创新及其能力”的概念及其构成描述基础上,简述了主题公园在运营中进行微创新的来源和落脚点,提出主题公园的“微创新能力体系”的六大能力构成。最后,对主题公园获得这些能力的学习培养路径进行了总结和描述,以期对主题公园如何充分发挥员工的主观能动性,通过系统性推进微创新,为提高主题公园的市场竞争力提供有益的启发和借鉴。

*本文摘自涂国勇先生浅析主题公园的微创新能力体系》一文(《主题公园创新前沿——2024中国主题公园研究院理论与实践文集》)

主题公园行业对创新的重要性毋庸置疑,因为主题公园是从主题选择的创新性思维开始,通过一定的创意和策划而建成的。可以说,相比于名山大川,一方面,主题公园就是一张白纸上的创意创新产物。另一方面,主题公园建成后的日常运营,则需要不断推陈出新,只有这样,主题公园才能带给游客新鲜感和不同体验,其生命周期才能得以延长,这也是行业的共识。

近年来,行业中有少部分主题公园通过微创新不断提高运营能力。这其中,多家欢乐谷主题公园通过微创新的实践,在产品更新改造、市场拓展、降本增效、提升服务体验等方面取得了良好成效。作者进行了跟踪、观察和总结,发现这些主题公园的经营管理者都认识到微创新对于公园的运营非常有好处,但在微创新的实践和管理中,迫切需要系统性全面性地认识和理解微创新。因此,我们经常会询问,主题公园到底需要什么能力才能做好微创新、怎样才能培养这些能力?等等。这些问题与微创新的内涵、特征及其与创新的差异紧密相连,同时也与微创新在主题公园的落脚点有密切关系。

图片

“微创新”的内涵、特征及与“创新”差异简介

微创新概念自十几年前提出以来,获得了企业界的极大关注与实践。简单来说,我们可以把微创新比作“单点式突破”,认为企业产品和服务可能不尽善尽美,但只要有一处能触动市场、触动产品用户的内心,就会起到以小博大的效果,这是在某个关键薄弱点或关键技术点上对产品和服务的“微创新”。苹果公司、小米、腾讯、奇虎360、海底捞、凡客、招商银行等一大批企业纷纷借助微创新,不断改进和完善了产品或服务水平(马晓苗,2015)。

随着微创新在企业界的成功实践,学术界也开始重视起来并展开了一系列研究。学者们分别探讨了微创新的概念与类型、企业微创新成功影响因素、微创新运行机制以及微创新对企业绩效的影响等(周青等,2019),并取得了一定的成果。但总体来看,有关微创新的理论研究仍处于起步阶段,相关研究尚在深人推进中。

1.微创新的内涵、特征及其趋势方向

作者查阅了许多文献,虽然行业或学界对微创新尚无严格统一的定义,但简单来说,微创新的内涵就是以用户为中心,通过对消费者体验的深度挖掘而进行的一种创新理念。

微创新的内涵就是“针对用户或市场的微小需求、微小的变化”而采取的及时创新,是站在市场角度面向客户需求的创新,源于“客户一生产者”的互动,是一种以结果为导向的战术理念,依赖于激发产业链环节的参与。

产品或服务的微创新,它的发展趋势和方向表现为:审美元素渗透、人性化、多功能化(方便简捷)、生态化、“与顾客互动,与顾客共创”。这些已经在企业的产品或服务的研发、设计、测试、运营等多个阶段成为微创新的发展趋势,如图1所示。

图片

图1 微创新的发展趋势和方向丨图片来源:作者绘制

另外,“微创新”是相对于工业时代“技术创新”而言的。“技术创新”是工业时代兴起的思维,是以“企业为中心”的创新方式,而微创新是信息时代的思维,是以“客户和消费者为中心”的创新方式。管理大师普拉哈拉德曾警告过,以“企业为中心”的创新方式已逐渐消亡,相反,顾客正凭借个人的体验及其历练,在价值创造的过程中发挥着越来越大的作用。因此,主题公园与游客的深度互动,能及时了解游客的潜在需求,是这个行业发展的重要方向。

2.微创新的特征

微创新的特征主要包含四个方面:游客导向性、渐进连续性、开放协同性、草根多元性。

其一,游客导向性。微创新以游客为导向,倡导贴近游客心理,它强调游客体验至上,以游客为中心。主题公园从游客的角度考虑问题,可以发现游客对现今产品或服务最不满意的地方是什么、可以发现游客自己尚不清楚但已存在的潜在需求是什么,找到进行微创新的突破单点。

其二,渐进连续性。消费者需求是一个连续的不断变化的过程。消费者在一种需求被满足之后,另一种需求就会随之而来,这就需要产品或服务不断的更新,以满足消费者不断涌现的新需求,这就决定了进行微创新时要灵活地采用小步快跑的策略,不强调全面的技术变革,而寻求单点突破,连续进行微创新,以达到更新产品或服务的目的,从而满足消费者不断变化的需求。强调在不断试错中对产品、服务和管理等进行稳步的改进。

其三,开放协同性。微创新是强调相关方参与和反馈的开放式协同式的创新。微创新不是企业的封闭行为,而是自下而上、自上而下,全员参与,并与产业链协同、供应商参与等的行为。一线员工最贴近客户,最了解客户群体的特点和动向,由其主动灵活的创新服务,才能及时满足客户的需求。

其四,草根多元性。与有组织的研发创新不同,微创新并不特别强调公司自上而下的系统严密的组织和管理,相反,它是一种由“自下而上”,与“自上而下”相结合的自组织多元化的创新,更多的是通过一线员工(部门级及以下员工)通过探索在产品或服务细节上的调整,更有针对性地满足客户需求,这是微创新的重要特点。例如,在提升游客体验的大方向明确,但具体哪个项目不明确的情况下,参与微创新的基层员工,会根据游客当时所在场景下的需求自发进行探索性的创新,是个体或团队发起的百花齐放式的微创新。这种全员性决定了微创新的理念需要融入到企业文化价值观中。

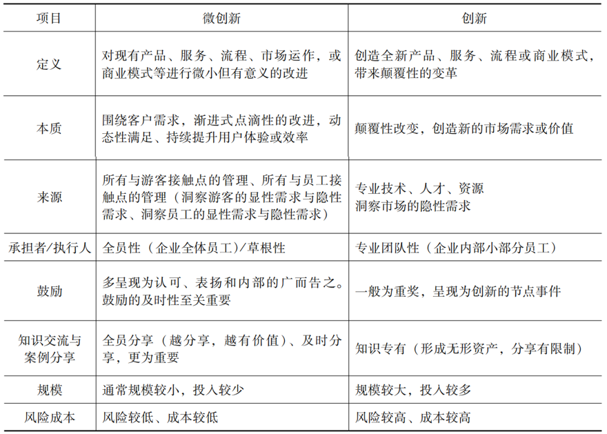
3.微创新与创新的比较

表1列出微创新与创新在多个方面的区别。

图片

表1 微创新与创新的区别

基于以上描述,微创新理念尤其在全员的应用、全员上下的主动创新、“聚沙成塔”效应可观,这与主题公园的日常经营密切相关,不仅可以对主题公园的运营管理起到固本强基、促进经营指标的完成,而且能让主题公园“常玩常新”,提高本地游客的“重游率”,对主题公园的可持续发展有战略意义上的作用。

图片

主题公园微创新的来源和落脚点

本文认为,主题公园的微创新是经营管理者组织全体员工“通过洞察市场的动态变化,洞察游客的需求变化,采取一个个微小的创新,动态地应对市场的变化,不断满足游客变化的需求”,从而树立主题公园自己的“运营壁垒”。微创新无处不在,管理者需要根据公园的战略、结合自己的经营实际情况,围绕经营目标,鼓励微创新的同时,也要对影响长期发展但重要的“长期微创新准备”与“短期的微创新”进行优先级的排序。

可以说,动态地洞察市场、挖掘游客需求,进而系统性、策略性、创新性地“提升游客体验”的同时,提高主题公园的经营效益,使主题公园可持续运营,就是主题公园微创新的整个过程。“洞察和识别市场的变化,游客需求的变化”就是微创新的来源。

进一步说,“洞察和识别市场的变化,游客需求的变化”的目的是什么?本文认为,这一目的就是及时发现“未被满足的游客需求”的机会、及时“挖掘游客未知的但已经存在的潜在的游客需求”的机会。这些机会中包括拓展市场的机会、提升游客体验的机会等。因此,主题公园的微创新,本质上的落脚点就是洞察机会、识别机会。

图片

主题公园的微创新能力的形成及其因素

微创新本质上也是一种创新,然而,微创新又体现出与传统创新不一样的特征,表现在:从小处着眼、以客户需求为导向、强调应用创新、实行单点突破、快速出击、不断试错等(见表1)。由此可见,微创新是与传统创新不完全相同的创新思维与方法,其强调以满足用户需求,改善用户体验为导向。

企业创新能力起源于熊彼特(Schumpeter)的研究。熊彼特认为,创新是在原有组合上产生新组合的情况。基于此,国内外学者从不同视角对创新能力的内涵进行了界定。创新能力被界定为“企业产生新产品、新工艺以及改善现有产品与工艺的能力”(吴松强等,2020)。在创新能力的构成方面,学者们的观点也不尽一致。拉里·韦斯特菲等(Larry E. Westphal et al.,1948)认为创新能力是组织能力、适应能力、创新能力和技术获得能力的综合;李俊华(2016)则将创新能力划分为探索式创新能力和利用式创新能力。

上述有关创新能力的概念和构成为我们界定微创新能力的内涵提供了基础。基于上述分析,主题公园的微创新,本质上的落脚点就是洞察机会、识别机会。也就是说,主题公园的微创新其实是一种对微创新机会的识别、把握和利用,是主题公园发现和利用微创新机会并通过各种资源投人实现顾客价值创造的能力。微创新过程包含两个重要阶段:微创新机会的识别和微创新机会的吸收和利用。主题公园微创新机会的识别能力是指“洞察市场的动态变化、洞察游客未满足的需求和潜在的游客需求”的能力,主题公园微创新机会的吸收和利用能力是指对已识别的微创新机会,进行资源的整合与配置,跨部门的协同运作,从而实现游客价值创造的能力,实现主题公园的可持续经营。

图片

主题公园的微创新能力体系

主题公园的微创新能力体系分别是洞察机会的能力、机会转化的能力、合作网络的能力、创新氛围的能力、协同运作能力、动态学习能力,如图2所示。每一种能力的简单说明,如表2所示。

图片

图2 主题公园的微创新能力体系丨图片来源:作者绘制

图片

表2 主题公园的微创新能力体系丨资料来源:作者整理

这六大能力之间是密切相连的,它们之间的关系如下。

1.洞察游客需求与市场机会的能力(洞察机会能力)

洞察游客需求与市场机会的能力是整个微创新体系的起点。通过持续洞察游客的需求和市场机会,主题公园能够识别出新的增长点和潜在的创新机会。这一能力为其他能力提供了方向和目标,是微创新的源头。这一机会直接影响到机会的吸收转化能力,决定了哪些机会应该被优先处理;同时,它为营造全员微创新文化氛围提供了具体的背景和需求驱动。

2.机会的吸收转化能力

一旦识别出市场机会,机会的吸收转化能力负责将这些机会转化为实际的创新项目。它涉及资源整合、风险评估、项目筛选等,是将洞察转化为实际成果的关键步骤。机会的吸收转化能力依赖于动态洞察能力提供的市场机会,同时为动态合作网络能力提供了资源整合和项目管理的方向和内容。成功的转化也会进一步推动协同执行和创新文化的建设。

3.合作网络能力

合作网络能力确保主题公园能够与外部合作伙伴、供应商、社区等建立和维持紧密的合作关系,灵活整合内外部资源,以支持创新项目的实施。它提供了资源和外部支持,是创新成功的保障。合作网络能力支持机会吸收转化能力的实施,为创新项目提供必要的外部资源和协作平台。它还与协同执行能力紧密相关,确保不同部门和外部合作伙伴在创新项目中的高效协作。

4.营造全员微创新文化氛围的能力

营造全员微创新文化氛围的能力是推动持续创新的核心文化力量。通过建立激励机制、容错文化和创新氛围,主题公园能够激发员工的创新热情和参与感,是推动创新持续进行的内在驱动力。微创新文化为其他五大能力提供了动力和保障,特别是对动态学习能力和协同执行能力具有显著影响。强大的创新文化氛围能够加速洞察能力和转化能力的应用,并提升动态合作网络的活力和效果。

5.协同执行的能力

协同执行的能力是将创新计划付诸实施的关键能力。它涉及跨部门合作、资源调度、项目管理等,确保创新项目能够高效执行并取得预期成果。协同执行能力直接依赖于机会吸收转化能力所提供的项目内容,并受到动态合作网络能力的支持。它需要通过创新文化的推动来确保员工的积极参与和跨部门的高效协作。

6.动态学习能力

微创新是一个持续的过程,动态学习能力确保主题公园能够从每次创新中级取经验,优化流程,并将新知识应用于后续的创新活动中。这一能力是创新能力体系的“反馈回路”。动态学习能力不仅从前五大能力的实施中汲取经验和教训,还反过来提升这些能力的效果。它促使主题公园在不断的学习和优化中,逐步提高洞察力、转化效率、协作效果、执行质量和创新氛围。

可以说,在主题公园的运营实践中,这六大能力是一个相互促进的创新体系。动态洞察能力提供了创新的起点,发现市场机会。机会的吸收转化能力将这些机会转化为实际的创新项目。动态合作网络能力为项目的成功提供了外部支持和资源。协同执行能力确保创新项目能够有效落实。动态学习能力在项目执行后总结经验,并应用于未来的创新过程中。

图片

如何培养主题公园的微创新能力?

从组织的角度,能力可以被看作是知识的集合,而知识来源于学习,因此组织学习对企业微创新能力的形成具有直接的影响。培养主题公园上述微创新六大能力的途径主要为“三个学习层次、三个学习机制、四个学习方式”。

需要特别指出的是,这个“学习”不是指静态的学习、不是指员工提高学历或者职业技能、简易的培训等,而是指通过市场的动态摔倒练习、不断试错敢于试错的业务练习、团队业务启发共同业务促进的业务知识和业务能力的学习等,是一个广义上的“学习”,主要包括业务能力练习、业务能力探索和业务能力交流的范畴等,具体如下。

1.主题公园的“三个学习层次”

首先是个体层面学习。作为基础,个体学习是新知识探索和吸收的主体,推动组织整体的知识增长。其次是团队层面学习。团队学习是组织知识增值和扩散的主要方式,通过团队合作和共享,提升整体学习效果。最后是组织层面学习。这是个体和团队学习的深化和扩展,将所获得的新知识与组织的原有知识融合、更新,并应用于实际运营。

2.主题公园的“三个学习机制”

作者通过观察几个公园的微创新实践,感受到主题公园的微创新学习需要有三个机制。其一,动力源机制。外部环境变化、市场竞争和内部制度设计共同构成了推动组织学习的动力源,时刻敏感于这个动力源,确保学习能够自动开展。其二,学习转化机制。通过制度设计和平台建设,将个体学习转化为团队和组织层面的学习,促进知识的有效转化和应用。其三,效果评价机制。学习过程需与组织的战略和发展目标相匹配,通过制定学习计划和评估机制,确保学习的实效性和目标达成。

3.主题公园的“四个学习方式”

结合主题公园的应用场景,学习方式可以分为启发式学习、实操式学习、赛促式学习、网络式学习。每种学习方式都有其独特的特点和适用场景,具体阐述如下。

(1)启发式学习

启发式学习是一种以启发思维和激发灵感为目的的学习方式,通常通过讨论、引导、反思和探索等方式进行。这种学习方式并不强调立即应用,而是侧重于开拓思维、激发创新意识,并帮助学习者形成新的见解和解决问题的能力。

启发式学习的特点主要为:其一,思维引导。通过引导式提问、案例讨论、头脑风暴等方法,引发学习者思考和反思,帮助他们从不同的角度看待问题。其二,创新激发。启发式学习旨在突破思维定式,激发创造性思维,使学习者能够提出创新的解决方案。其三,理论联系实践。虽然启发式学习主要侧重于思维层面,但它通常会通过将理论知识与实际案例相结合,帮助学习者理解和应用所学内容。

启发式学习尤其适用于创新研讨会与头脑风暴:在寻找创新突破或新产品开发时,启发式学习可以帮助团队提出具有创造性的想法。

(2)实操式学习

实操式学习是一种通过实际操作和实践活动来掌握技能和知识的学习方式。它强调通过亲身实践来理解和掌握工作中的具体流程、技术和方法,是一种动手型的学习方式。

实操式学习的特点是要求学习者亲自参与实际操作,通过实践来理解和掌握所学内容。它有利于经验积累:通过反复练习和操作,学习者逐渐积累经验,提高实际工作能力,有利于即时反馈:学习者在实践过程中可以立即获得反馈,及时修正错误,提高学习效果。

实操式学习的适用场景,其一,技术培训。在需要学习具体技术或操作流程时,如设备操作、软件使用、技术工艺等,实操式学习是最有效的方式。其二,职场新人培训。对于新员工,实操式学习有助于他们快速熟悉岗位职责和工作流程,缩短适应时间。

(3)赛促式学习

赛促式学习是一种通过竞争性活动或比赛来促进学习和提高技能的方式。这种学习方式利用比赛或挑战带来的压力和激励,促使学习者积极投人,并通过竞争提高学习效果。

赛促式学习的特点是,其一,竞争驱动。赛促式学习利用比赛的竞争机制,激励学习者全力以赴,激发潜力。其二,目标导向。通过设定明确的目标和挑战,促使学习者集中精力,快速掌握知识和技能。其三,实时反馈与改进。比赛或挑战通常会提供即时的结果和反馈,帮助学习者迅速发现自己的不足,并进行改进。

赛促式学习的适用场景,其一,技能竞赛与挑战。在需要快速提升某项技能时,如编程比赛、营销挑战赛等,赛促式学习能够促使参与者在短时间内掌握大量知识。其二,团队合作与竞争。通过团队竞赛,增强团队协作能力,同时提升个人的竞争意识和学习效果。在“从关系能力到网络能力”的转化和演变过程中,微创新动态网络合作。

(4)网络式学习

主题公园对内对外联系众多,是旅游产业链当中的重要一环。网络式学习是微创新的重要组成部分。网络式学习有四个重点。其一,知识吸收与整合。企业通过网络从不同的合作伙伴处获取新知识和创新资源,并将其内化为自身的能力。这一过程涉及从外部网络中持续学习、吸收并整合多样化的知识。其二,动态知识转化。企业需要将网络中获得的知识和资源迅速转化为创新产品或服务,并通过网络传播扩散,实现知识的再利用和价值提升。其三,价值共创与分享。在动态网络中,合作伙伴共同创造价值并分享创新收益。这种能力体现在企业能够设计和实施公平的价值分配机制,确保长期合作关系的稳定性和可持续性。其四,灵活调整与适应。面对市场变化和技术进步,企业需要具备动态调整网络结构和合作伙伴关系的能力。这包括及时调整网络成员的组合,优化资源配置,以保持网络的活力和适应性。

图片

结论与不足

本文描述了微创新的概念及其落脚点,从主题公园四个微创新实践案例的观察和总结角度,提出了由六大能力构成的主题公园微创新能力体系,并阐述了这六大内容及其之间的关系。最后从组织知识和学习的角度,阐述了培养这些能力路径的管理启示。

鉴于微创新有关理论的研究,目前还处于起步阶段,许多重要的概念及其包含的关键要素尚未得以界定,微创新在主题公园中的应用和研究尚属罕见。本文中用于分析的案例未能详尽,只是一个粗浅的阐述和分析,可以说,这是一个主题公园开展微创新的实践前沿和观察总结,在定量和定性分析上未能按照严谨的学术范式予以展开,存在很多不足。尤其是在主题公园内全员微创新的内在动机分类、微创新能力形成的机理、微创新与高层管理者的管理风格之间的关系、外部环境和内部环境对微创新驱动力之间的差异和平衡等方面,需要深入分析研究。


①有的主题公园也在做很多“小的创新”,只不过没有叫微创新这个名字而已。


参考文献

[1] 董俊武,黄江圳,陈震红. 基于知识的动态能力演化模型研究[J]. 中国工业经济,2004(2):77-85.

[2] 李俊华. 网络环境下企业双元性创新能力生成的内在机理研究[J]. 科技管理研究,2016,36(7):5-10.

[3] 马晓苗. 企业微创新的内涵、特征及其价值实现机理[J]. 商业研究,2015 (1):110-111.

[4] 吴松强,曹新雨,蔡婷婷. 网络嵌入性、知识搜索与企业创新能力关系研究——基于江苏先进制造业集群的实证检验[J]. 科技进步与对策,2020,37(22):99-105.

[5] 周青,聂力兵,毛崇峰,等. 企业微创新:研究述评与展望[J]. 科技进步与对策,2019,36(2):153-160.

[6] Lany E. Westphal, Yung W. Rhe, Garry Pursel. Sources of Technological Capability in South Area[M]//M Fransman. K. King(eds). Technological Capability in Third World, 1984.

[7Sajeva S. The Role of Imitation: Based Strategies in the Context of Latecomers[J].Social Science,2013,81(3):15-24.


*本文为“中国主题公园研究院”原创内容,如要引用请注明出处;如需转载,请联系小编(微信号:ctpi8899)获取授权,并标明文章来源,否则视为侵权。