联系电话:021-65060586

在线咨询: 点击这里给我发消息

主题公园创新前沿 ——2024中国主题公园研究院理论与实践文集


蝶变融合为亲子乐园插上运营的翅膀(上)

作者:范志勇

引 言

亲子文旅作为大文旅发展的新兴力量,在城乡发展、儿童友好城市建设的背景下,通过全生命周期打造亲子乐园,能够为区域带来现象级引流,形成新的经济动能。本文从政策、市场、运营、内容设计等多个方面,探讨了亲子乐园如何通过异业融合和可持续运营,打造出独具特色的家庭娱乐空间,为城乡发展注入新的活力。在当前城市更新和乡村振兴的大背景下,大文旅尤其是亲子文旅成为城乡发展的新质生产力和发展新动能,通过对亲子乐园的前期立项研投、策划、规划设计、建造交付、筹开运营的全生命周期一体化打造,可以形成区域的爆款和现象级引流。传统的游乐设备生产行业如何转型蝶变,从源头生产厂家转变成为投资建设运营一体化的文旅全过程服务商;通过运营全程赋能项目,真正把乐园做好,成为当地乃至整个区域范畴内的引爆点。

*本文摘自范志勇先生《蝶变融合为亲子乐园插上运营的翅膀》一文(《主题公园创新前沿——2024中国主题公园研究院理论与实践文集》)
图片

亲子文旅认知

1.国家儿童友好城市建设

自2021年以来,国家持续大力推进儿童友好城市建设,出台发布了一系列的顶层政策文件,计划到2025年建成100个儿童友好城市(见表1)。

图片

以践行儿童优先发展为原则,切实将儿童友好纳入经济社会发展全局,统筹推进儿童友好城市建设,不断完善儿童友好的社会政策体系,健全完善面向儿童的公共服务体系,构建普惠儿童福利体系,打造安全、便利、亲近自然的城市空间,塑造健康文明向上的社会人文环境;除了打造儿童友好空间、完善配套政策,还要在强产业方面进行探索,紧抓全国儿童友好城市建设风口,做唯一、做特色、做系列、做品牌,打造儿童产业链,以“儿童产业”推动“儿童友好”破圈发展。

2.为中国亲子家庭创造无限快乐的幸福产业

构筑爱与成长的亲和环境,让爱与成长同行,无论是在繁华都市还是宁静乡村,亲子乐园如同一颗熠熠发光的明珠,镶嵌在亲子关系的温馨画面之中。它不仅是孩子们欢笑的源泉,更是家庭情感交流与成长的桥梁,亲子乐园以其独特的魅力,为现代社会中忙碌的家庭提供了一片充满爱与欢乐的净土。本文意在深入探讨亲子乐园的运营之道,剖析其如何成为连接亲子情感的纽带,以及如何在促进儿童全面发展的同时,实现自身的可持续发展。

如何通过一系列精心设计的游乐项目、教育活动及亲子互动内容,营造一个既安全又富有挑战性探索性的环境,让父母与孩子共同参与,增进彼此间的理解、信任与依赖。这种理念贯穿于乐园的每一个细节之中,亲子乐园从总体规划建设、主题化的装饰风格到寓教于乐的游戏设计,无不体现出对亲子关系的深刻洞察与尊重。

3.国内外理论基础

在进一步发展亲子文旅的过程中,不仅要关注微观系统的设计,还要引入多学科理论,如生态系统理论、公众参与理论等,从儿童的需求和城市发展的高度全面设计乐园,确保与社会及文化的紧密结合。

生态系统理论,是尤里·布朗芬布伦纳提出的,他将人类成长的影响因子分成相互影响的五大系统——微系统、中系统、外系统、宏系统,以及时间系统(见图1)。对儿童群体而言,微系统是他们直接接触的环境因子,包括家人、同学、朋友,以及日常生活中最常接触的景观;中系统则是微系统各影响因子之间的相互作用和关系;外系统包括但不限于当地文化、医疗水平、公园系统、社区服务等;宏系统则是更大层面的社会或文化因素。

图片

图1 五大系统体系构架

当前多数设计项目以微系统设计为主,忽略了中系统、外系统乃至宏系统对儿童身心发展可能产生的深远影响,因此需要进一步借鉴其他学科的理论来指导景观设计,同时与其他城市建设学科加强合作,推动相关政策的更新和行业发展。

基于公众参与理论,儿童友好型城市的建设需要儿童参与,可以由主导方通过参与式设计来促进。儿童参与式设计策略体现出多重教育意义和对儿童权益的保障作用,在中国儿童友好型城市的实践探索中有望发挥显著推动作用(见图2)。

图片

图1 三方协同模型

图片

亲子文旅的市场前景

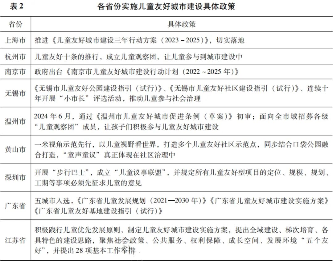
1.2024年国家第三批儿童友好城市颁布后,各省份先后颁布了大力实施儿童友好城市建设的行动方案、实施计划、建设条例与规范指南(见表2)

图片

儿童是国家的未来,民族的希望。建设儿童友好城市,保障儿童健康快乐成长,是一个城市和谐宜居、充满活力的重要标志,也是一个城市、一个地区的“温情名片”。目前,儿童友好逐渐成为各地各部和全社会的发展共识。

2.亲子文旅市场经历了从以儿童为导向变成以亲子家庭为导向的趋势

随着“二孩”政策放开及家庭生活质量提升,亲子游市场增长显著。尤其是随着儿童友好城市的推动,亲子乐园的需求量持续上升。市场趋势也从以儿童为主导向以家庭为核心转变,乐园需注重全家庭的体验设计,以提高复购率和长期吸引力。亲子游中,近九成为2~4人出行,一家三口出行比例37%,一家四口出行比例17%,2023年亲子游中未成年人有七成是六岁以上。随着家庭休闲时间的增加,以及对高质量家庭活动的追求日益强烈,专注于亲子市场,是主题公园创新和发展的重要方向,未来亲子市场会成为经济新引擎。随着家庭对高质量共享时间的需求日益增强,亲子乐园也将研发出更多针对家庭亲子特色的项目和服务。

2024年亲子市场的增长,不仅仅是一个趋势,更是一个行业变革的象征寻找高质量家庭活动的需求正在迅速增长,家庭成员们渴望共享那些充满欢笑的时刻,在这样的背景下,亲子乐园成为了带给每个家庭独一无二的欢乐与奇妙体验的空间,亲子乐园无时不在为家庭提供无与伦比的欢乐和学习体验方面的无限潜能。

“一娃出动、全家陪同”生动展现了亲子消费快速升温的原因,具备聚人气带客流的属性。亲子游通常带动父母出游及多组家庭拼游,照顾儿童需要住宿交通、行程、消费等维度更加注重品质,对旅游经济的拉动作用非常明显。相关数据显示,2024年以来,亲子游订单同比增长四成,同时亲子游平均消费金额高于市场整体2倍以上。在经济下行、消费降级的大背景下,文旅市场也受到了很大影响,但亲子文旅的消费依然强劲,“再苦不能苦孩子,再穷不能穷教育”的理念使得家长们全力满足孩子的需求,一切以孩子为中心的传统伦理也在驱动国内亲子文旅赛道的持续发展。

图片

亲子文旅的核心运营逻辑

1.各参与方(见表3)

图片

2.亲子文旅的游乐设备生产商成为建设主力军

无动力游乐生产商原有的游乐设备设计生产销售安装一体化模式遇到了行业瓶颈,价格战、产品抄袭、生产门槛低等因素使得无动力游乐行业越来越卷;单纯以设备单一生产销售的模式已经不能满足当下市场的需求。

一个不懂乐园如何运营的甲方,即使买了主题游乐设备,也很容易因为经营不善而乐园关闭。集策划咨询、规划设计、生产安装、售后维护、乐园运营于一体的全生命周期服务商才是发展的方向。因此,原来的游乐设备生产商们在大变局中主动求变,迭代发展,一跃成为亲子文旅全生命周期建设的主力军。

3.亲子文旅的底层逻辑

运营亲子乐园不仅仅依赖门票收入,还需要拓展二次消费及会员制,通过场馆内设置丰富的购物、餐饮、教育等配套设施,延长游客的停留时间和消费链条。借助科技工具,如大数据分析,精准定位目标客户并进行个性化的营销和服务升级,确保持续增长。

目前亲子文旅市场共分五大类产品:主题游乐类、乡村文旅类、户外运动类研学教育类和休闲度假类;当前2.0阶段的亲子乐园基本兼具主题游乐、户外运动和研学教育三大类属性,通常选址在交通便利、周边社区密集、社区生活圈完备亲子家庭比例较高的基础条件上佳地。经过对土建、园建、运营、设备投入等方面的分析,设计盈利模型,计算经济回收期,确定投资伙伴后开展乐园建设。

一般亲子乐园的关键特质涵盖故事线、IP、景观、音乐、形象、营地、探索、挑战、运动、训练、文创、研学、萌宠、玩沙戏水等关键词,通过故事线串联了各个主题节点,沿着游览动线使亲子家庭在高潮迭起的节奏感中体验游乐项目带来的极致欢乐。

亲子乐园的总体运营非常关键,需要前置进行收益模型综合分析(见表4)。

图片

综合下来,在亲子乐园运营方面需综合考虑以下诸要素,形成可持续的系统运营思维。

图片

目标市场与精准定位

亲子乐园的精准市场定位是确保其吸引力的关键。根据不同年龄段、家庭组成及区域消费习惯的分析,乐园可以开发适合各类家庭的不同体验项目。通过市场调研和用户反馈,动态调整目标群体的需求,确保乐园的长期竞争力。

成功的亲子乐园首先需进行精准的市场定位,在区位分析、场地选址、区域人口与消费特征、在地文化基因等要素的综合分析、明确目标消费群体画像。这包括不同年龄段儿童的心理特征与兴趣偏好,以及家长对于亲子活动的期望与需求。通过市场调研与数据分析,乐园可以针对性地开发适合不同家庭类型的游乐项目与服务,如针对低龄儿童的亲子早教区、适合学龄前儿童的趣味探索区、以及满足青少年挑战欲望的户外拓展区等,确保每位家庭成员都能找到属于自己的乐趣。了解目标市场:

(1)明确亲子乐园的目标客户群体画像:包括孩子的年龄层、家庭收人水平、兴趣爱好等;

(2)分析竞争对手:研究同类型亲子乐园的优劣势,找出差异化竞争点;

(3)综合分析确定市场定位:根据调研结果,确定亲子乐园的市场定位,如高端、中端或亲民型,以及特色化主题发展方向。

未完待续···


① 探索亲子游新趋势,抓住深度体验与创新机遇[N]. CTPI 主题公园研究院,2024.

② 再穷不能穷教育,再苦不能苦孩子|那个年代那句话03[EB/OL].中新社华舆,2019-09-19.


参考文献

[1]黄伊伟.建设儿童友好型城市,景观设计师要做哪些角色转变?[J].景观设计学,2021.

[2]探索亲子游新趋势,抓住深度体验与创新机遇[N]. CTPI主题公园研究院,2024.


*本文为“中国主题公园研究院”原创内容,如要引用请注明出处;如需转载,请联系小编(微信号:ctpi8899)获取授权,并标明文章来源,否则视为侵权。